Аудіо кодек в SDR

iurii
Повідомлень: 85
З нами з: Суб жовтня 29, 2022 7:06 pm
Has thanked: 17 times
Been thanked: 40 times

Re: Аудіо кодек в SDR

Повідомлення iurii »

UR5FFR писав: Суб липня 29, 2023 8:53 pm Який алгоритм компенсації розбалансу використовуєте?

 
Пробував поки тільки цей https://github.com/df8oe/UHSDR/wiki/IQ- ... requencies
Буду вдячний якщо ще якийсь порадите 
UR5FFR
Повідомлень: 1294
З нами з: Пон вересня 12, 2022 4:04 pm
Has thanked: 104 times
Been thanked: 695 times

Re: Аудіо кодек в SDR

Повідомлення UR5FFR »

iurii писав: Суб липня 29, 2023 9:33 pm Пробував поки тільки цей https://github.com/df8oe/UHSDR/wiki/IQ- ... requencies
Гм ... у time-domain ... і він працює? По усій панорамі?
До речі хотів спитати - прожект опенсорсний чи закритий буде?
iurii
Повідомлень: 85
З нами з: Суб жовтня 29, 2022 7:06 pm
Has thanked: 17 times
Been thanked: 40 times

Re: Аудіо кодек в SDR

Повідомлення iurii »

Про всю панораму поки не можу сказати, бо ще не написав цю частину, але на слух відчутна різниця.

З приводу проекту. Поки не знаю чи буде взагалі новий проект чи просто скінчиться все экспериментами.
А ви з якою метою цікавитесь? Хотіли б щось використати? Можемо обговорити коли що ))
UR5FFR
Повідомлень: 1294
З нами з: Пон вересня 12, 2022 4:04 pm
Has thanked: 104 times
Been thanked: 695 times

Re: Аудіо кодек в SDR

Повідомлення UR5FFR »

iurii писав: Нед липня 30, 2023 4:27 pm Про всю панораму поки не можу сказати, бо ще не написав цю частину, але на слух відчутна різниця.
Цікаво буде глянути на панорамі.
iurii писав: Нед липня 30, 2023 4:27 pm З приводу проекту. Поки не знаю чи буде взагалі новий проект чи просто скінчиться все экспериментами.
А ви з якою метою цікавитесь? Хотіли б щось використати? Можемо обговорити коли що ))
Та я там просто спитав, зовсім без усілякої мети :)
iurii
Повідомлень: 85
З нами з: Суб жовтня 29, 2022 7:06 pm
Has thanked: 17 times
Been thanked: 40 times

Re: Аудіо кодек в SDR

Повідомлення iurii »

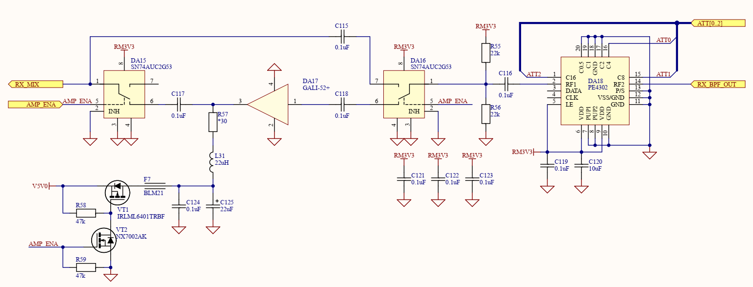
Ну що ж після експериментів вирішив, що зроблю додаткову плату на заміну DDC/DUC. Точніше це буду не зовсім заміна, а можливо буде використовувати або цю плату, або DDC/DUC. Схема нижче. 
inhul.png
 
inhul-codec.png
 
inhul-mixers.png
 
inhul-synthesizer.png
 
inhul-amps.png
 
inhul-bpfs.png
 
inhul-rf-amp.png
 
inhul-mcu-connector.png
inhul-mcu-connector.png (59.55 Кіб) Переглянуто 39200 разів
 
UR5FFR
Повідомлень: 1294
З нами з: Пон вересня 12, 2022 4:04 pm
Has thanked: 104 times
Been thanked: 695 times

Re: Аудіо кодек в SDR

Повідомлення UR5FFR »

iurii писав: Нед серпня 06, 2023 5:20 pm Ну що ж після експериментів


 
Так панорама запрацювала?
Схема нижче
А навіщо такий загадковий формувач квадратури на тригерах? 5351 же генерує квадратуру. Чи зовсім погано? До речі як там справи з компенсацією дисбалансу?
Якщо є натхнення зробити квадратуру на зовнішніх елементах, то робіть ось так на 74LCX574 наприклад
 
iurii
Повідомлень: 85
З нами з: Суб жовтня 29, 2022 7:06 pm
Has thanked: 17 times
Been thanked: 40 times

Re: Аудіо кодек в SDR

Повідомлення iurii »

UR5FFR писав: Нед серпня 06, 2023 6:04 pmТак панорама запрацювала?

 
Для тестів я використовував ESP32 і у мене поки ще немає нормального графічного інтерфейсу для цієї платформи, то ж до панорами я поки ще не дійшов. Але якщо вас цікавить ефективність алгоритму компенсації про який я згадував раніше, то, на скільки я зрозумів, він використовується в https://www.la3t.no/mchf-qrp/ Можливо, є якась інформація в інтернеті. Коли ж у мене з'явиться інформація я відразу викладу. 
UR5FFR писав: Нед серпня 06, 2023 6:04 pmА навіщо такий загадковий формувач квадратури на тригерах? 5351 же генерує квадратуру. Чи зовсім погано? До речі як там справи з компенсацією дисбалансу?
Якщо є натхнення зробити квадратуру на зовнішніх елементах, то робіть ось так на 74LCX574 наприклад


 
Ну справа в тому, що з одного боку PLL має працювати на частотах 900 - 600 МГц, а з іншого, регістр для зсуву фази має 7 біт і виходить, що мінімальна частота на який буде стабільно працювати синтезатор це 600 / 126 = 4.762 МГц. А при такій схемі можна буде, скажімо, на частотах до 10 МГц подавати синфазний сигнал від 5351 і отримає на виході часту поділену на 4, а на частотах більше 10 МГц подавати протифазний сигнал і отримаєм ділення на 2. Або можливо використовувати завжди протифазний сигнал якщо вірити цьому:
"4.2.3. (CLKx_INV)
In some cases, the user may need to invert the polarity (i.e., 180° phase offset) of one or more outputs with respect to the other outputs. This is achieved by setting CLKx_INV=1." (AN619)
Коротше кажучи це спроба зменшити частоту тактуваня тригерів. 

 
 
 
UR5FFR
Повідомлень: 1294
З нами з: Пон вересня 12, 2022 4:04 pm
Has thanked: 104 times
Been thanked: 695 times

Re: Аудіо кодек в SDR

Повідомлення UR5FFR »

iurii писав: Нед серпня 06, 2023 8:59 pm Ну справа в тому, що з одного боку PLL має працювати на частотах 900 - 600 МГц, а з іншого, регістр для зсуву фази має 7 біт і виходить, що мінімальна частота на який буде стабільно працювати синтезатор це 600 / 126 = 4.762 МГц.
Так, є проблема з мінімальною частотою. В моїх експериментах десь нижче 2МГц перестає генерувати.
iurii писав: Нед серпня 06, 2023 8:59 pm А при такій схемі можна буде, скажімо, на частотах до 10 МГц подавати синфазний сигнал від 5351 і отримає на виході часту поділену на 4, а на частотах більше 10 МГц подавати протифазний сигнал і отримаєм ділення на 2.
Свого часу проблеми з формуванням квадратури на 74АС починалися після 10МГц, тобто на вході було 40МГц.
Я дуже скептично ставлюся до роздільного тактування тригерів. Але ідея має право на життя. Зверніть увагу на довжину доріжок між 5351 та тригерами - бажано щоб вони мали однакову довжину.
Андрій_UR3ILF
Повідомлень: 88
З нами з: Суб жовтня 01, 2022 6:36 pm
Звідки: Царичанка
Позивний: UR3ILF
Has thanked: 18 times
Been thanked: 62 times
Контактна інформація:

Re: Аудіо кодек в SDR

Повідомлення Андрій_UR3ILF »

 UR5FFRЯ дуже скептично ставлюся до роздільного тактування тригерів. Але ідея має право на життя. 

 
5 років використовую таке рішення у тпп. На мій погляд, це гарне рішення щодо використання мікросхеми для отримання квардатурних сигналів з тригерами. Менш за градус розбіг фази в КВ діапазоні.

За моїми експериментами квадратуру безпосередньо з мікросхеми вдавалося отримувати до частоти 1.3 МГц.
Нажаль бiльше картинок не зберiглося.
 
1.3mhz.jpg
1.3mhz.jpg (103.21 Кіб) Переглянуто 39179 разів
 
 
 
 
UR5FFR
Повідомлень: 1294
З нами з: Пон вересня 12, 2022 4:04 pm
Has thanked: 104 times
Been thanked: 695 times

Re: Аудіо кодек в SDR

Повідомлення UR5FFR »

Я свого часу отримав суттєве покращення коли перейшов від лічильника Джонсона до схеми з регістрами. Принципова відмінність у тому що у Джонсона тактові входи з'єднані назовні, а у регістрі - всередині. Більш низька частота у схемі з інверсією поліпшить розбаланс, але не вважаю що він стане краще ніж у схем на регістрі.
З іншого боку усе це суттєво лише при передачі - буде лізти дзеркалка. При прийомі розбаланс давиться в нуль за допомогою математики
Відповісти