Ламповий TRX без комутації гетеродинів

Відповісти
oldPsyho
Повідомлень: 634
З нами з: П'ят жовтня 14, 2022 4:13 pm
Звідки: KO40ig
Позивний: UR5XOU
Has thanked: 184 times
Been thanked: 70 times

Re: Ламповий TRX без комутації гетеродинів

Повідомлення oldPsyho »

Ut5lp писав: Суб червня 17, 2023 9:38 pm Тепер узгодження.Крутизна лампи 10   1/S буде 100 Ом.Діплексер 50 Ом.
Улівому катоді прибираємо дроссель і замисть нього ставимо ШПТЛ 4/9.(трьома проводами,усі три послідовно,
перший відвід не чіпаємо у другий відвід з діплексера верхній вивід у катод)
У правому катоді так само прибираємо дроссель і ставимо ШПТЛ 1/4 (двома нескрученими і послідовно,у скрутку катод,а верхній на КФ)
Розв'язку по анодній шині.Між каскадами по опору 1к і на корпус електроліти не меньш як 22 мкФ.

 
У 6Н23П крутизна 12.7, у 6Н24П - 12.5
1/12.5=0.79 (1/12.5=0.08)
 
Ut5lp
Повідомлень: 119
З нами з: Суб вересня 17, 2022 3:34 pm
Позивний: UT5LP
Has thanked: 11 times
Been thanked: 32 times

Re: Ламповий TRX без комутації гетеродинів

Повідомлення Ut5lp »

oldPsyho писав: Суб червня 17, 2023 9:44 pm
Від 10 до 12,5...все нормально.
Головне у другому ШПТЛ не скручувати дроти,а ще краще взяти ПЭЛШО 0,21-0,27 натягнути 
і промазати клеем Момент а бо 88 як висохне маємо стрічку для намотки.
Бублики можна використовувати від дохлих економок.
 
oldPsyho
Повідомлень: 634
З нами з: П'ят жовтня 14, 2022 4:13 pm
Звідки: KO40ig
Позивний: UR5XOU
Has thanked: 184 times
Been thanked: 70 times

Re: Ламповий TRX без комутації гетеродинів

Повідомлення oldPsyho »

так?
Вкладення
Screenshot 2023-06-17 at 22-10-37 EasyEDA (стандарт) — простой и мощный инструмент для проектирования электронных схем.png
oldPsyho
Повідомлень: 634
З нами з: П'ят жовтня 14, 2022 4:13 pm
Звідки: KO40ig
Позивний: UR5XOU
Has thanked: 184 times
Been thanked: 70 times

Re: Ламповий TRX без комутації гетеродинів

Повідомлення oldPsyho »

Детектор і АРП.
6SQ7 - 6Г2
Вкладення
detector.gif
detector.gif (5.62 Кіб) Переглянуто 73848 разів
Ut5lp
Повідомлень: 119
З нами з: Суб вересня 17, 2022 3:34 pm
Позивний: UT5LP
Has thanked: 11 times
Been thanked: 32 times

Re: Ламповий TRX без комутації гетеродинів

Повідомлення Ut5lp »

oldPsyho писав: Суб червня 17, 2023 10:11 pmтак?
Трохи не так.
З ліва діплексер переклюити на верхній відвод ШПТЛ це лівий виврд L10.
Нижній вивід ШПТЛ не на корпус,а на R5C4.
З права так само,нижній вивід ШПТЛ не на корпус,а на R6C5.
АРП на 6Г2 то для АМ.Для SSB треба по іншому.
Давайте послідовно пройдем те що є, а АРП після.
 
 
oldPsyho
Повідомлень: 634
З нами з: П'ят жовтня 14, 2022 4:13 pm
Звідки: KO40ig
Позивний: UR5XOU
Has thanked: 184 times
Been thanked: 70 times

Re: Ламповий TRX без комутації гетеродинів

Повідомлення oldPsyho »

Ut5lp писав: Нед червня 18, 2023 9:22 am
oldPsyho писав: Суб червня 17, 2023 10:11 pmтак?
Трохи не так.
З ліва діплексер переклюити на верхній відвод ШПТЛ це лівий виврд L10.
Нижній вивід ШПТЛ не на корпус,а на R5C4.
З права так само,нижній вивід ШПТЛ не на корпус,а на R6C5.
АРП на 6Г2 то для АМ.Для SSB треба по іншому.
Давайте послідовно пройдем те що є, а АРП після.
 
 

 
не зрозумів, намалюйте)
 
UR5FFR
Повідомлень: 1400
З нами з: Пон вересня 12, 2022 4:04 pm
Has thanked: 125 times
Been thanked: 799 times

Re: Ламповий TRX без комутації гетеродинів

Повідомлення UR5FFR »

Нижній кінець L12 через C4R5 на землю
PS почекайте трішки - ввечері намалюю :)
 
oldPsyho
Повідомлень: 634
З нами з: П'ят жовтня 14, 2022 4:13 pm
Звідки: KO40ig
Позивний: UR5XOU
Has thanked: 184 times
Been thanked: 70 times

Re: Ламповий TRX без комутації гетеродинів

Повідомлення oldPsyho »

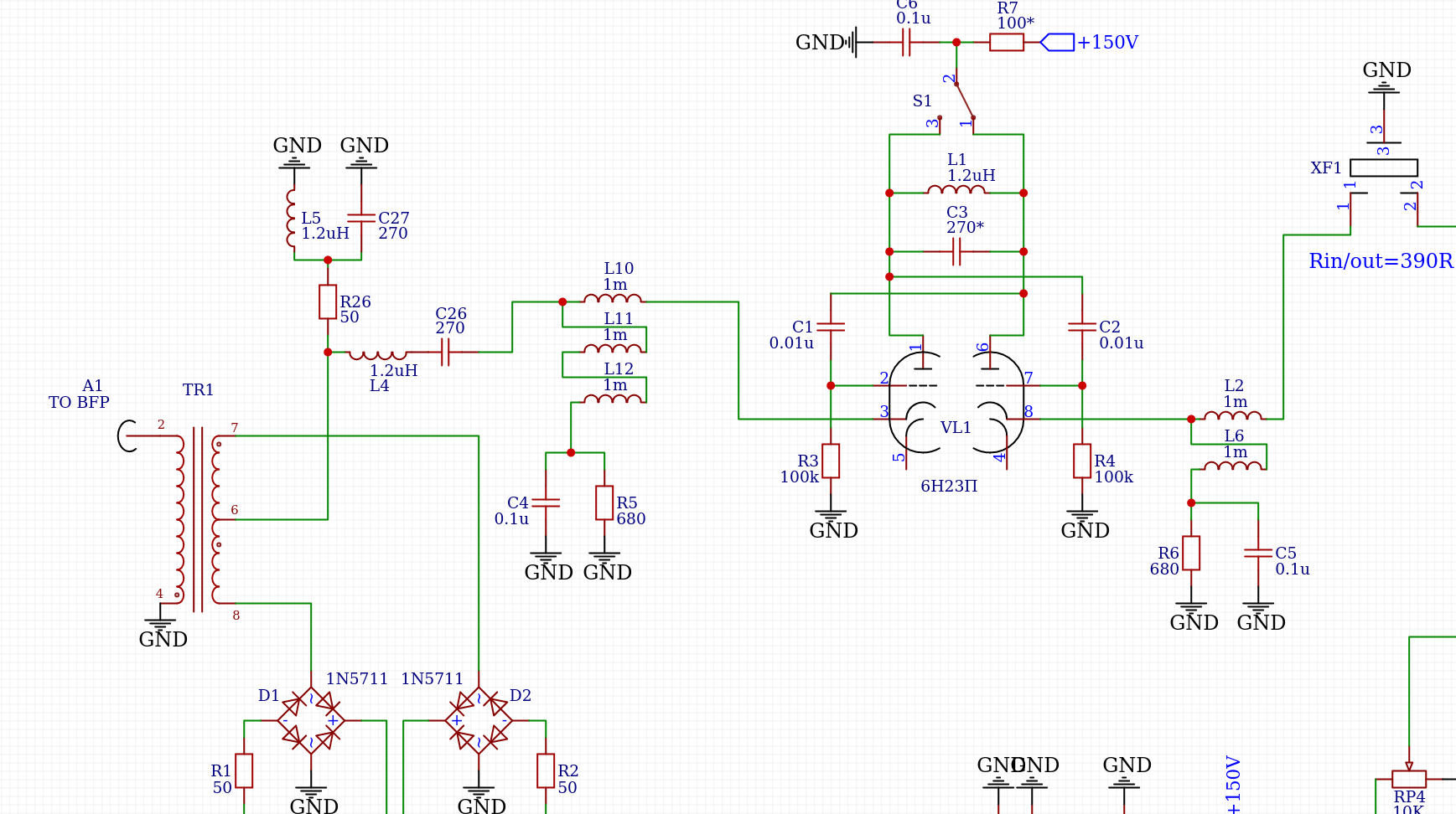
Так?)
Вкладення
Screenshot 2023-06-18 at 13-46-56 EasyEDA (стандарт) — простой и мощный инструмент для проектирования электронных схем.png
Ut5lp
Повідомлень: 119
З нами з: Суб вересня 17, 2022 3:34 pm
Позивний: UT5LP
Has thanked: 11 times
Been thanked: 32 times

Re: Ламповий TRX без комутації гетеродинів

Повідомлення Ut5lp »

oldPsyho писав: Нед червня 18, 2023 1:47 pmТак?)
Ага.
oldPsyho
Повідомлень: 634
З нами з: П'ят жовтня 14, 2022 4:13 pm
Звідки: KO40ig
Позивний: UR5XOU
Has thanked: 184 times
Been thanked: 70 times

Re: Ламповий TRX без комутації гетеродинів

Повідомлення oldPsyho »

Які з них на змішувач та на узгоджувальні трансформатори поставити?
Вкладення
photo_2023-06-18_16-16-25.jpg
Відповісти