Визначення вихідного опору ділянки тракта

serge_m
Повідомлень: 70
З нами з: Пон лютого 17, 2025 8:10 pm
Has thanked: 29 times
Been thanked: 24 times

Re: Визначення вихідного опору ділянки тракта

Повідомлення serge_m »

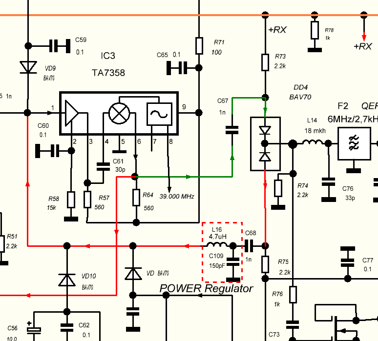
Якось так? Якщо він мене знову не намахав то в точці L16-C109-C68 на частоті 6 МГц буде приблизно 630 Ом. Хотілось би 560, але індуктивність 4.3 мкГн - поза рядами стандартних номіналів, тому 4.7
Узгодження_1.png
Узгодження_1.png (77.07 Кіб) Переглянуто 1224 разів
 
 
 
Андрій_UR3ILF
Повідомлень: 91
З нами з: Суб жовтня 01, 2022 6:36 pm
Звідки: Царичанка
Позивний: UR3ILF
Has thanked: 19 times
Been thanked: 66 times
Контактна інформація:

Re: Визначення вихідного опору ділянки тракта

Повідомлення Андрій_UR3ILF »

Так, вiно. Тiльки 150р забагато для 6МГц. 100+39р якраз. Двi позицii на платi зробiть. Так краще буде пiдiбрати або один на один конденсатори запаювати теж можливо.
serge_m
Повідомлень: 70
З нами з: Пон лютого 17, 2025 8:10 pm
Has thanked: 29 times
Been thanked: 24 times

Re: Визначення вихідного опору ділянки тракта

Повідомлення serge_m »

По розрахунках 145 пФ та 4.38 мкГн. Місце під додаткові посадочні місця і так вигризаю як можу. Другий конденсатор простіше бутербродом.
UR5FFR
Повідомлень: 1364
З нами з: Пон вересня 12, 2022 4:04 pm
Has thanked: 122 times
Been thanked: 767 times

Re: Визначення вихідного опору ділянки тракта

Повідомлення UR5FFR »

serge_m писав: Чет березня 05, 2026 9:19 pm По розрахунках 145 пФ та 4.38 мкГн. Місце під додаткові посадочні місця і так вигризаю як можу. Другий конденсатор простіше бутербродом.


 
Ланцюги узгодження зручно підбирати в RFSim. У вашому випадку індуктивність буде більша тому ємність треба зменшити, бо резонансна частота яка залежить від L*C повинна дорівнювати 6МГц з мінімальним відхиленням. Можна на калькуляторі ось так порахувати
С = 145*4,38/4,7 = 135пф
 
 
Відповісти