Колеги, допоможіть розібратись як порахувати вихідний опір ділянки тракта з яким треба узгодити вхід кварцового фільтра.
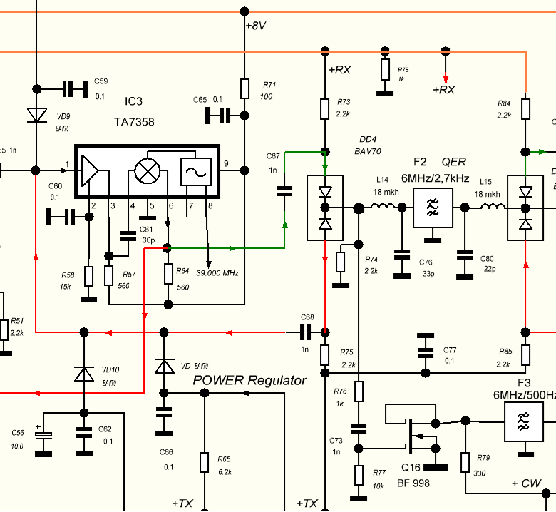
Сенс наступний: якщо поставити кварцовий фільтр F2 з іншим вхідним опором то треба перерахувати коло узгодження L14-C76. Це не складно, але треба знати вихідний опір ділянки тракта в точці підключення фільтра. Там у нас вихід змішувача (інтегрованого в TA7358) навантажений на 560 Ом (R64). Можна було б сказати що це і є той вихідний опір з яким треба узгодити вхід фільтра, але ж є ще R73, R74, R76, R77 - як вони впливають? Якщо взагалі впливають. Як такі речі взагалі рахують? Що треба враховувати, чим можна знехтувати?
Визначення вихідного опору ділянки тракта
-
Андрій_UR3ILF
- Повідомлень: 89
- З нами з: Суб жовтня 01, 2022 6:36 pm
- Звідки: Царичанка
- Позивний: UR3ILF
- Has thanked: 18 times
- Been thanked: 62 times
- Контактна інформація:
Re: Визначення вихідного опору ділянки тракта
Опір буде не вище опору з'єднаних по ВЧ резисторів у ланцюзі.
Це резистори R64+R73+R74 а R76 з R77 рахуйте як 11к.
ТА7358 теж має вихідний опір, але вiн достатьно високий та можна тут не враховувати. Як варіант зменшити результат на 50-100 ом від паралельних резисторів.
Доречi спротив на передачу буде меньше так як вхiдне каскаду з ОБ тут 60-80 ом. А по прийому 560.
Це резистори R64+R73+R74 а R76 з R77 рахуйте як 11к.
ТА7358 теж має вихідний опір, але вiн достатьно високий та можна тут не враховувати. Як варіант зменшити результат на 50-100 ом від паралельних резисторів.
Доречi спротив на передачу буде меньше так як вхiдне каскаду з ОБ тут 60-80 ом. А по прийому 560.