Простий транзисторний трансивер Бджілка (BeeJT TRX)
- 
				UR5FFR
- Повідомлень: 1230
- З нами з: Пон вересня 12, 2022 4:04 pm
- Has thanked: 89 times
- Been thanked: 648 times
Простий транзисторний трансивер Бджілка (BeeJT TRX)
У процесі роботи над германієвим трактом та макетування багатьох вузлів з'явилась ідея зробити простий тракт виключно на кремнієвих транзисторах без використовування  мікросхем та екзотичних компонент. Бажано щоб зібрав, включив і воно працює - тобто ніякого налаштування не потрібно.
Конструкція вийшла модульна. Архітектура наступнаМодуль модулятора та мікрофонного підсилювача опціональний. Якщо його не ставити то отримуємо приймач.
Кожний модуль розміщується на платі 10х5см. Основна ідея проекту така - кожна плата містить досить небагато компонент та має просту та зрозумілу схему. Її досить просто перевірити на працездатність. Бажано щоб налаштування було не потрібно, або мінімально. Якщо в нас є декілька вузлів які працюють то зібраний з них трансивер або приймач буде гарантовано працювати.
Ще один плюс за модульну конструкцію - модулі можна заміняти на більш продвинуті та складні. Тому планується декілька варіантів вузлів різного рівня
UPD 11.4.2025
Прогрес по проекту. Зліва направо: BPF, Атенюатор+ПВЧ, змішувач+КФ, SSB модулятор, ППЧ+АРП, ПНЧ
			
			
									
						Конструкція вийшла модульна. Архітектура наступнаМодуль модулятора та мікрофонного підсилювача опціональний. Якщо його не ставити то отримуємо приймач.
Кожний модуль розміщується на платі 10х5см. Основна ідея проекту така - кожна плата містить досить небагато компонент та має просту та зрозумілу схему. Її досить просто перевірити на працездатність. Бажано щоб налаштування було не потрібно, або мінімально. Якщо в нас є декілька вузлів які працюють то зібраний з них трансивер або приймач буде гарантовано працювати.
Ще один плюс за модульну конструкцію - модулі можна заміняти на більш продвинуті та складні. Тому планується декілька варіантів вузлів різного рівня
UPD 11.4.2025
Прогрес по проекту. Зліва направо: BPF, Атенюатор+ПВЧ, змішувач+КФ, SSB модулятор, ППЧ+АРП, ПНЧ
- 
				UR5FFR
- Повідомлень: 1230
- З нами з: Пон вересня 12, 2022 4:04 pm
- Has thanked: 89 times
- Been thanked: 648 times
Re: Простий транзисторний трансивер Бджілка (BeeJT TRX)
Навігатор по проєкту трансивера Бджілка (BeeJT TRX)
Плата ДПФ на чотири діапазони та її схема (Схема та печатка)
Плата атенюатора та підсилювача високої частоти (Схема та печатка)
Плата ДПФ-преселектора/атенюатора/ПВЧ та її доробка (Схема та печатка)
Фронтенд з діодним змішувачем (Схема та печатка)
Фронтенд з змішувачем на 74HC4053 та його доробка (Схема та печатка)
Плата з 4х діапазонним ДПФ, діодним змішувачем так КФ від Sergii (Схема та печатка)
Підсилювач проміжної частоти з АРП: перша версія та фінальний варіант (Схема та печатка)
Плата підсилювача проміжної частоти з АРП, ФНЧ та вихідним ПНЧ від Sergii (Схема та печатка)
Плата SSB-модулятора та мікрофонного підсилювача (Схема та печатка)
Плата SSB-модулятора та мікрофонного підсилювача на 74HC4053 (Схема та печатка)
ФНЧ 3кГц та підсилювач низької частоти (Схема та печатка)
Поза межами проєкту
Плата приймача на BA3308 (Схема та печатка)
 
PS З печатками уважніше бо деякі зроблено з розміщенням компонентів на top-layer, а деякі на bottom. Якщо робити плати по герберам то це не є проблемою, але для ЛУТ треба дивитися уважніше та віддзеркалювати за потреби
 
PPS Цей проєкт ліцензовано за умовами Creative Commons Attribution-NonCommercial-ShareAlike 4.0 International License (CC BY-NC-SA 4.0).
Комерційне використання заборонено без попереднього письмового дозволу.
Ви можете вільно копіювати, змінювати та поширювати матеріали в некомерційних цілях, за умови зазначення авторства та поширення похідних робіт на тих самих умовах.
 
 
			
			
									
						Плата ДПФ на чотири діапазони та її схема (Схема та печатка)
Плата атенюатора та підсилювача високої частоти (Схема та печатка)
Плата ДПФ-преселектора/атенюатора/ПВЧ та її доробка (Схема та печатка)
Фронтенд з діодним змішувачем (Схема та печатка)
Фронтенд з змішувачем на 74HC4053 та його доробка (Схема та печатка)
Плата з 4х діапазонним ДПФ, діодним змішувачем так КФ від Sergii (Схема та печатка)
Підсилювач проміжної частоти з АРП: перша версія та фінальний варіант (Схема та печатка)
Плата підсилювача проміжної частоти з АРП, ФНЧ та вихідним ПНЧ від Sergii (Схема та печатка)
Плата SSB-модулятора та мікрофонного підсилювача (Схема та печатка)
Плата SSB-модулятора та мікрофонного підсилювача на 74HC4053 (Схема та печатка)
ФНЧ 3кГц та підсилювач низької частоти (Схема та печатка)
Поза межами проєкту
Плата приймача на BA3308 (Схема та печатка)
PS З печатками уважніше бо деякі зроблено з розміщенням компонентів на top-layer, а деякі на bottom. Якщо робити плати по герберам то це не є проблемою, але для ЛУТ треба дивитися уважніше та віддзеркалювати за потреби
PPS Цей проєкт ліцензовано за умовами Creative Commons Attribution-NonCommercial-ShareAlike 4.0 International License (CC BY-NC-SA 4.0).
Комерційне використання заборонено без попереднього письмового дозволу.
Ви можете вільно копіювати, змінювати та поширювати матеріали в некомерційних цілях, за умови зазначення авторства та поширення похідних робіт на тих самих умовах.
- 
				UR5FFR
- Повідомлень: 1230
- З нами з: Пон вересня 12, 2022 4:04 pm
- Has thanked: 89 times
- Been thanked: 648 times
Re: Простий транзисторний трансивер
UPD Ця схема не буде входити у фінальний набор плат, бо потребує окремого живлення та має параметри які не відповідають її складності. Залишаю лише як чернетку та через інформацію по КФ, який використовується в інших фронтендах проєкту
Реверсивний фронтенд Змішувач діодний, після нього діплексер, двонаправлений підсилювач та кварцевий фільтр. Підсилювач схожий на каскади які використовуються у "клопіку", але на відміну від нього мають однакові вхідні/вихідні імпеданси. Живлення 6в бо при вищій напрузі стається пробій переходу (але транзистор при цьому не пошкоджується). Вхідний-вихідний опір цього блоки становить 50ом та легко узгоджується з ДПФ та підсилювачем ПЧ Проміжна частота вибрана досить низка тому що при вищій ПЧ (наприклад 9МГц) падає подавлення сусіднього каналу та одного кварцевого фільтра вже замало. Кварци купувалися на алі та відбиралися за допомогою НВТ. Імпеданс фільтра дорівнює 560ом Діоди будь які ВЧ кремнієві. В мене працюють КД503. Транзистори з граничною частотою не менше 250-300МГц. Наприклад 2N3906, 2N3903, S9018, MPSH81, 2SC1907. Світлодіоди обов'язково красні використовуються як низьковольтні стабілітрони.
L1L2L3L4 - смугасті дроселя. Трансформатори виконані на кільцях К10*7*3 М2000НМ. Т1Т2 - 9 витків скруткою у три дроти, Т3 - 7 витків скруткою у два дроти
 
Якщо режим передачі не потрібен то R3R4C3Q1C5C6J6 не встановлюються. Замість LED2 та J6 ставимо перемичку. Напругу живлення при цьому можна підняти до 12в.
 
 
			
			
									
						Реверсивний фронтенд Змішувач діодний, після нього діплексер, двонаправлений підсилювач та кварцевий фільтр. Підсилювач схожий на каскади які використовуються у "клопіку", але на відміну від нього мають однакові вхідні/вихідні імпеданси. Живлення 6в бо при вищій напрузі стається пробій переходу (але транзистор при цьому не пошкоджується). Вхідний-вихідний опір цього блоки становить 50ом та легко узгоджується з ДПФ та підсилювачем ПЧ Проміжна частота вибрана досить низка тому що при вищій ПЧ (наприклад 9МГц) падає подавлення сусіднього каналу та одного кварцевого фільтра вже замало. Кварци купувалися на алі та відбиралися за допомогою НВТ. Імпеданс фільтра дорівнює 560ом Діоди будь які ВЧ кремнієві. В мене працюють КД503. Транзистори з граничною частотою не менше 250-300МГц. Наприклад 2N3906, 2N3903, S9018, MPSH81, 2SC1907. Світлодіоди обов'язково красні використовуються як низьковольтні стабілітрони.
L1L2L3L4 - смугасті дроселя. Трансформатори виконані на кільцях К10*7*3 М2000НМ. Т1Т2 - 9 витків скруткою у три дроти, Т3 - 7 витків скруткою у два дроти
Якщо режим передачі не потрібен то R3R4C3Q1C5C6J6 не встановлюються. Замість LED2 та J6 ставимо перемичку. Напругу живлення при цьому можна підняти до 12в.
- 
				UR5FFR
- Повідомлень: 1230
- З нами з: Пон вересня 12, 2022 4:04 pm
- Has thanked: 89 times
- Been thanked: 648 times
Re: Простий транзисторний трансивер
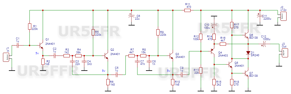
Підсилювач низької частотиНа транзисторах Q2Q3 зроблено ФНЧ з частотою зрізу 3кГц, на Q4Q5Q6Q7 - підсилювач потужності. Схема дещо не зовсім звичайна. Кому цікаво дивимося журнал Радіо №5 1978 ст.42, №9 1982 ст.43. Струм спокою виставляти не треба. Вся плата споживає приблизно 30мА.
Усі конденсатори - плівкові. Транзистори будь які кремнієві з високою беттою. На виході - потужні зі струмом 1.5А - наприклад КТ815/817/819/805 або імпорт.Діод D1 - любий кремнієвий бажано шотткі на струм 2А та більше. В мене стоїть КД212. Транзистори треба встановити на невеликий радіатор.
Налаштування плати дуже просте - після підключення живлення перевіряємо струм спокою - він повинен бути приблизно 25-30мА. На емітерах Q1Q2Q3 повинно бути напруга від 4 до 8в. Якщо вона сильно відрізняється то підбираємо R1R5R9.
 
 
 
			
			
									
						Усі конденсатори - плівкові. Транзистори будь які кремнієві з високою беттою. На виході - потужні зі струмом 1.5А - наприклад КТ815/817/819/805 або імпорт.Діод D1 - любий кремнієвий бажано шотткі на струм 2А та більше. В мене стоїть КД212. Транзистори треба встановити на невеликий радіатор.
Налаштування плати дуже просте - після підключення живлення перевіряємо струм спокою - він повинен бути приблизно 25-30мА. На емітерах Q1Q2Q3 повинно бути напруга від 4 до 8в. Якщо вона сильно відрізняється то підбираємо R1R5R9.
- 
				UR5VFT
- Повідомлень: 457
- З нами з: Вів січня 17, 2023 6:22 pm
- Позивний: UR5VFT
- Has thanked: 436 times
- Been thanked: 95 times
Re: Простий транзисторний трансивер
- Андрій. чому напруга рев. каскаду 6 вольт. чому не можна 12 вольт скрізь. для спрощення бп.і може діодний змішувач зробити зробити високого рівня та перший транзистор вибрати потужніший?  73!
 
 
 
			
			
									
						- 
				UR5FFR
- Повідомлень: 1230
- З нами з: Пон вересня 12, 2022 4:04 pm
- Has thanked: 89 times
- Been thanked: 648 times
Re: Простий транзисторний трансивер
Тому що
Якщо ви уважніше подивитесь на схему то побачите що до переходу БЕ транзистору прикладається зворотна напруга яка майже дорівнює напрузі живлення. Якщо ця напруга перевищує 5-6в то перехід пробивається та через нього починає текти струм
Це простий low level фронтенд - не треба сюди тулити щось більш складне. Буде ще один варіант фронтенду з більшою динамікою. Але трохи пізніше
- 
				UR5VFT
- Повідомлень: 457
- З нами з: Вів січня 17, 2023 6:22 pm
- Позивний: UR5VFT
- Has thanked: 436 times
- Been thanked: 95 times
Re: Простий транзисторний трансивер
- Дякую. якщо буде з більшою динамікою. цей тр. можна назвати КРОК. від малого до більшого.. 73!
- 
				UR5FFR
- Повідомлень: 1230
- З нами з: Пон вересня 12, 2022 4:04 pm
- Has thanked: 89 times
- Been thanked: 648 times
