Шоу маст гоу он як то кажуть у нас на селі

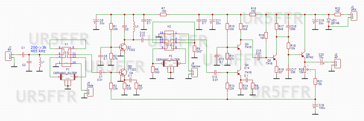
Змакетував вузлами та накидав схему АМ приймального тракту. Фільтри керамічні. Можна китайскі, можна радянські. Я буду ставити ФП1П1-60. Гарний фільтр зі смугою 9-10кГц Якщо комусь буде треба - дам безкоштовно, в мене їх є трохи

По схемі два каскодних підсилювача. Кожний може видати максимум по 40дб, але за допомогою НЗЗ буде трохи менше але стабільніше. Детектор активний, АРП.
КФ по першої ПЧ має смугу 20кГц. Таким чином якщо відключити керамічні фільтра то приймаємо 10кГц місцеві станції - широка смуга. Режим Normal - це включений один керамічний фільтр на вході тракту. Обмежуємо смугу до 5кГц - це звичайний режим для більшості КВ станцій. У режимі Narrow додатково вмикається ще один керамічний фільтр. Це звужує смугу десь до 3,5-4кГц. Слухаємо слабкі DX станції. Якось так. Якщо у когось є ідеї та побажання - велкам