Приймач спостерігача RX3308

UR5FFR
Повідомлень: 1376
З нами з: Пон вересня 12, 2022 4:04 pm
Has thanked: 122 times
Been thanked: 773 times

Re: Приймач спостерігача RX3308

Повідомлення UR5FFR »

Alex-1 писав: Чет січня 01, 2026 10:20 am Это хорошо! Нашлось применение фильтрам на 10.7МГц. Не хватает выхода для С метра.
Проект будет открыт?
 
Сигнал на S-метер можна взяти з С23. Прожект буде відкритий. Зараз займаюсь платою ДПФ/АТТ/ПВЧ для нього.
UR5FFR
Повідомлень: 1376
З нами з: Пон вересня 12, 2022 4:04 pm
Has thanked: 122 times
Been thanked: 773 times

Re: Приймач спостерігача RX3308

Повідомлення UR5FFR »

photo_2026-01-03_12-34-38.jpg
Фільтри зроблено з комбінації ФНЧ-ФВЧ. Основна мета - придушення дзеркального каналу який відстоїть на 21,4МГц вище за приймаєму частоту. Також на платі є атенюатор та ПВЧ.
 
bpf 3-8.png
 
bpf 13-24.png
 
bpf 13-30.png
UR5FFR
Повідомлень: 1376
З нами з: Пон вересня 12, 2022 4:04 pm
Has thanked: 122 times
Been thanked: 773 times

Re: Приймач спостерігача RX3308

Повідомлення UR5FFR »

Останню версію з ЕМФ, ФНЧ/CW-фільтр та антишумовий фільтр монтую у корпусі
photo_2026-01-26_21-36-21.jpg
 
 
UR5FFR
Повідомлень: 1376
З нами з: Пон вересня 12, 2022 4:04 pm
Has thanked: 122 times
Been thanked: 773 times

Re: Приймач спостерігача RX3308

Повідомлення UR5FFR »

Працює :)
photo_2026-03-06_19-00-22.jpg
Живлення зовнішнє 12в або більше. Трохи поміркував та зробив простий лоу-дроп стабілізатор с захистом по струму. Падіння напруги десь 100-200мв - тобто якщо на вході 12.2в або вище то на виході тримає 12в. Якщо на вході менше 12в то на виході буде на 100-200мв менше.
Q1R1 - це захист від перепополюсовки. На відміну від діода шотткі він теж лоудроп - падіння напруги на ньому десятки мв.
Schematic_Low-Drop-Stabilizer_2026-03-07_wm.png
Schematic_Low-Drop-Stabilizer_2026-03-07_wm.png (39.19 Кіб) Переглянуто 845 разів
UR5FFR
Повідомлень: 1376
З нами з: Пон вересня 12, 2022 4:04 pm
Has thanked: 122 times
Been thanked: 773 times

Re: Приймач спостерігача RX3308

Повідомлення UR5FFR »

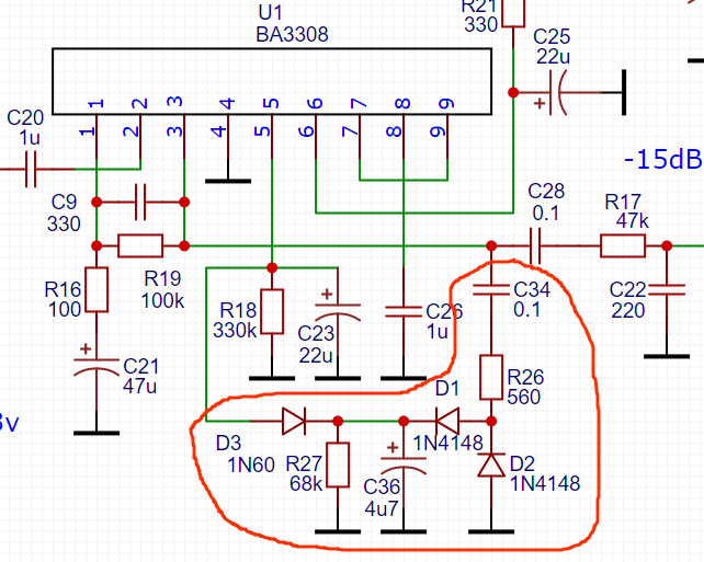
З номіналами вказаними на схемі BA3308 має діапазон АРП 60дб. Для простого приймача цього досить. Але великий дискомфорт від того що відсутня швидка АРП. Якщо на вході дуже сильний сигнал то тривалість відновлення нормального рівня підсилення дуже велика. Це вирішується досить простою схемою (обведено червоним)
Screenshot_2026_03_08-2.png
Screenshot_2026_03_08-2.png (78.57 Кіб) Переглянуто 560 разів
Працює вона наступним чином - коли сигнал вище порога спрацьовування АРП С23 та С36 заряджені до однакової напруги. Після того як сильний сигнал пропав вони починають розряджатися. Але С36 розряджається набагато швидше ніж С23. Коли різниця напруг між ними стане більша за напругу відчинення діода D3 він відкриється і подальший розряд С23 буде йти через R27 з більшою швидкістю. D3 - будь який слабосигнальний шотткі, але схема працює і з звичайним кремнієвим діодом типу 1N4148.
З цією модифікацією слухати етер стало набагато комфортніше.

Ще невеликий тюнінг було зроблено з сінтезатором. Вихідний струм SI5351 було зменшено до 2мА бо інакше на фронтах були виброси, які приводили до "пілікання" під час зміни частоти.
 
Тепер про погане - брати напругу з С23 у якості S-метра не можна бо вона відмінна від нуля тільки коли АРП починає обмежувати рівень сигналу. Після BA3308 ставити випрямляч теж погана ідея, бо коли АРП спрацювала там 800мв в не залежності від вхідного рівня сигналу. Може пізніше щось придумаю але поки що цю тему відклав
 
Відповісти