Прості схеми приймачів

oldPsyho
Повідомлень: 634
З нами з: П'ят жовтня 14, 2022 4:13 pm
Звідки: KO40ig
Позивний: UR5XOU
Has thanked: 184 times
Been thanked: 70 times

Re: Прості схеми приймачів

Повідомлення oldPsyho »

Ігор писав:Чет січня 01, 1970 4:15 am  Показані в повідомленні в 10:35 деякі схеми мають авторів. І автор- це не VA3IUL.
Це з журналу Радіо №10 за 1991 рік:p0075.jpg А це схема Полякова з його книги "Приймачі АМ сигналів":

 Поляков.jpg
 
 
 
 

 
VA3IUL автором й не був, там вказана адреса його сайту, де зібрані всі ці схеми.
 
Freddy
Повідомлень: 272
З нами з: П'ят лютого 10, 2023 7:00 pm
Has thanked: 23 times
Been thanked: 46 times

Re: Прості схеми приймачів

Повідомлення Freddy »

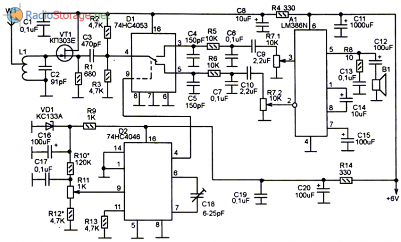
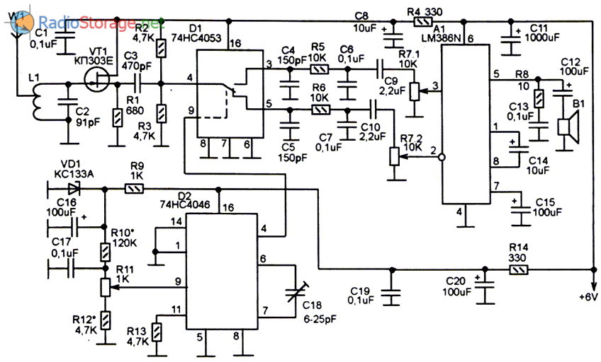
Попалася на очі схема , діапазон 20м . Хто що думає ?
rk-0421-3.png
 
 
Відповісти