Супер ФНЧ на гіраторах

Відповісти
UR5FFR
Повідомлень: 1428
З нами з: Пон вересня 12, 2022 4:04 pm
Has thanked: 130 times
Been thanked: 823 times

Супер ФНЧ на гіраторах

Повідомлення UR5FFR »

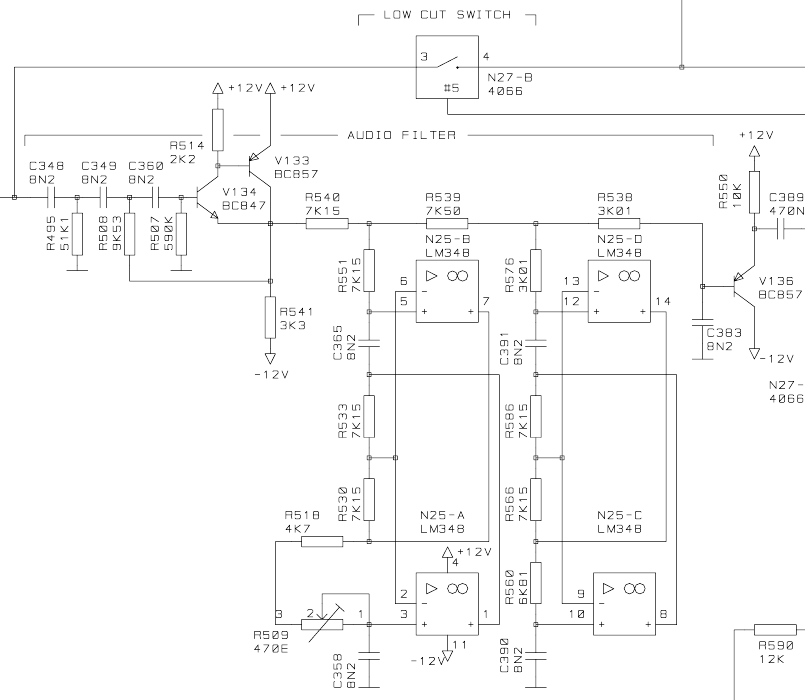
Усе почалося з того що декілька неділь тому UR5YDW скинув мені сервіс-мануал на SAILOR 4000 GMDSS. Це мультімодовий професійний трансівер з дуже цікавою схемотехнікою. Там майже куди не ткни - всюди зроблено якісно та добротно, не жаліючи компонентів. Там багато чого мене зацікавило, але по перше - дуже дивний (на перший погляд) ФНЧ ось з такою схемою
sailor 4k lpf.png
Перша ступінь на транзисторах V133V134 - звичайний ФВЧ з частотою зріза 300Гц. А ось далі дещо несподівано стоїть фільтр на гіраторах. Два ланцюга реалізують режекторний (notch) фільтр трохи вище частоти зрізу. Завершує усе ланцюг R538C383.
Схема була загнана в RFSim99 і дійсно показала дуже високу крутизну зрізу. Я змінив номінали на більш розповсюдженні та зробив два фільтра з частотами зрізу 2250Гц та 2750Гц. Усе помістилося на платі розмірами 5 на 10см.
photo_2026-04-24_13-48-41.jpg
photo_2026-04-24_13-48-41.jpg (108.95 Кіб) Переглянуто 1650 разів
Реально зняте АЧХ фільтрів
100-8k.png
wide.png
narrow.png
Коефіцієнт прямокутності (shape factor) по рівню 20дб становить 1.1-1.2. Цікаво що при використовуванні гіраторів немає сплеску затримки на частоті зрізу, який приводить не неприємного "шипіння" яке притаманно фільтрам Чебишева високих порядків.
UR5VFT
Повідомлень: 568
З нами з: Вів січня 17, 2023 6:22 pm
Позивний: UR5VFT
Has thanked: 562 times
Been thanked: 114 times

Re: Супер ФНЧ на гіраторах

Повідомлення UR5VFT »

живлення теж двополярно ?
 
UR5FFR
Повідомлень: 1428
З нами з: Пон вересня 12, 2022 4:04 pm
Has thanked: 130 times
Been thanked: 823 times

Re: Супер ФНЧ на гіраторах

Повідомлення UR5FFR »

Живлення однополярне
UR5FFR
Повідомлень: 1428
З нами з: Пон вересня 12, 2022 4:04 pm
Has thanked: 130 times
Been thanked: 823 times

Re: Супер ФНЧ на гіраторах

Повідомлення UR5FFR »

Цікаво порівняти АЧХ фильтрів на гіраторах з звичайним ФНЧ Саллена-Кея які я зробив раніше
Широкий фільтр 2800Гц. Красний трек - гіратори, зелений - Саллен-Кей 6го порядку
compare wide.jpg
Вузький фільтр 2250Гц. Синій трек - гіратори, чорний - Саллен-Кей 9го порядку 
compare narrow.jpg
Коментарі як то кажуть зайві
Volodymyr
Повідомлень: 4
З нами з: П'ят вересня 16, 2022 6:43 pm
Позивний: UW5EMB
Been thanked: 1 time

Re: Супер ФНЧ на гіраторах

Повідомлення Volodymyr »

Напишіть будь ласка, чим вимірювали АЧХ фільтрів
UR5FFR
Повідомлень: 1428
З нами з: Пон вересня 12, 2022 4:04 pm
Has thanked: 130 times
Been thanked: 823 times

Re: Супер ФНЧ на гіраторах

Повідомлення UR5FFR »

Вимірював саморобним NWT на AD9833+AD8307
Volodymyr
Повідомлень: 4
З нами з: П'ят вересня 16, 2022 6:43 pm
Позивний: UW5EMB
Been thanked: 1 time

Re: Супер ФНЧ на гіраторах

Повідомлення Volodymyr »

Програмне забезпечення доробляли під нього?
Я так розумію, що Si5351NWT не підтримує 9833 і стартує з 100000КГц.
UR5FFR
Повідомлень: 1428
З нами з: Пон вересня 12, 2022 4:04 pm
Has thanked: 130 times
Been thanked: 823 times

Re: Супер ФНЧ на гіраторах

Повідомлення UR5FFR »

Ця версія Si5351NWT завдяки AD9833 працює від 20Гц та має векторний аналізатор. Схема та софт не публікувалися - це суто комерційна версія яка була доступна ще до війни - зараз вона знята з виробництва
Volodymyr
Повідомлень: 4
З нами з: П'ят вересня 16, 2022 6:43 pm
Позивний: UW5EMB
Been thanked: 1 time

Re: Супер ФНЧ на гіраторах

Повідомлення Volodymyr »

Дякую за відповідь.
Відповісти