Генератор сигналів на si5351 із модуляціями.
-
Alskling
- Повідомлень: 12
- З нами з: Пон травня 19, 2025 6:59 pm
- Has thanked: 5 times
- Been thanked: 8 times
Генератор сигналів на si5351 із модуляціями.
Всім доброго вечора.
Для налаштування приймача Океан-214 необхідний генератор сигналів із можливістю модуляцій. Полазивши в гуглі зайшов декілька схем, але не впевнений, що те що вийшло - буде працювати.
Склав "малюнок", прохання подивитись і підказати, чи працюватиме ця конструкція.
В якості генератору несучої частоти буде виступати si5351, що керується ардуінкою із дисплеєм. Генератором модулюючої виступатиме К561ЛА7, в діапазоні 300-2000Гц, її регулювання здійснюється потенціометром RP1. RP2 відповідає за регулювання амплітуди.
На транзисторі Q1 зроблений змішувач для АМ модуляції, де RP4 відповідає за регулювання глибини модуляції.
на Q2 - змішувач для FM модуляції (я в ньому зовсім невпевнений)
Для налаштування приймача Океан-214 необхідний генератор сигналів із можливістю модуляцій. Полазивши в гуглі зайшов декілька схем, але не впевнений, що те що вийшло - буде працювати.
Склав "малюнок", прохання подивитись і підказати, чи працюватиме ця конструкція.
В якості генератору несучої частоти буде виступати si5351, що керується ардуінкою із дисплеєм. Генератором модулюючої виступатиме К561ЛА7, в діапазоні 300-2000Гц, її регулювання здійснюється потенціометром RP1. RP2 відповідає за регулювання амплітуди.
На транзисторі Q1 зроблений змішувач для АМ модуляції, де RP4 відповідає за регулювання глибини модуляції.
на Q2 - змішувач для FM модуляції (я в ньому зовсім невпевнений)
-
Alskling
- Повідомлень: 12
- З нами з: Пон травня 19, 2025 6:59 pm
- Has thanked: 5 times
- Been thanked: 8 times
Re: Генератор сигналів на si5351 із модуляціями.
Всім привіт.
Мої спроби зробити генератор на сі5351 зайшли в глухий кут, не в першу чергу через мою власну лінь
.
Тому було прийняте рішення робити генератор на АД9850. Під час експериментів виявив, що на частотах вище 5МГц вихідний синус з китайської АДшки на осцилографі виглядає як чорт зна що.
Також була знайдена інша схема амплітудного модулятора, тепер він виготовлений на базі КП303 (в оригіналі J310), із вбудованим генератором синуса на 1кГц.
Від ФМ модулятора я відмовився, і з допомогою ШІшки написв код для свіп-генератора.
Далі додам фото з результатами експериментів.
Мої спроби зробити генератор на сі5351 зайшли в глухий кут, не в першу чергу через мою власну лінь
Тому було прийняте рішення робити генератор на АД9850. Під час експериментів виявив, що на частотах вище 5МГц вихідний синус з китайської АДшки на осцилографі виглядає як чорт зна що.
Також була знайдена інша схема амплітудного модулятора, тепер він виготовлений на базі КП303 (в оригіналі J310), із вбудованим генератором синуса на 1кГц.
Від ФМ модулятора я відмовився, і з допомогою ШІшки написв код для свіп-генератора.
Далі додам фото з результатами експериментів.
-
Alskling
- Повідомлень: 12
- З нами з: Пон травня 19, 2025 6:59 pm
- Has thanked: 5 times
- Been thanked: 8 times
Re: Генератор сигналів на si5351 із модуляціями.
Свіп-генератор дозволяє налаштувати девіацію частоти до 75кГц або відповідний коефіцієнт модуляції, а також налаштувати період коливання до 2с.
Аплітудний модулятор ніби і виконує свою роботу, але модульований сигнал схожий на казна що, на ідеальні схеми модуляції із гугла взагалі не схоже:
Сигнал з AD9850, пін ZOUT2 без фільтрів, частота 1МГц:
Сигнал з AD9850, пін ZOUT2 без фільтрів, частота 11МГц
Як видно,чи вища частота, тим більше гармонік (?) домішується в сигнал, спотворюючи його. Частоту можу поки виміряти лише осцилографом, але в зібраний генератор планується додати ще й частотомір, зібраний на пік16ф84\628, схема давно валяється на диску.
-
Alskling
- Повідомлень: 12
- З нами з: Пон травня 19, 2025 6:59 pm
- Has thanked: 5 times
- Been thanked: 8 times
Re: Генератор сигналів на si5351 із модуляціями.
Всім знову привіт.
Підскажіть, будь ласка, чи має сенс робити підсилювач на виході з АДшки? На виході напруга змінюється від 1В до 0.12В в залежності від частоти.
На разі дивлюсь на декілька схем підсилювачів, але не можу вирішити чи варте воно того.
Схема 1. Викликає сумнів використання вхідного трансформатора, а ще я не вмію їх мотати) Цитуючи автора статті:
"Використовуючи цей підсилювач, мені вдалося отримати чистий сигнал пікової напруги 1,5 В у діапазоні 4 МГц та близько 1 В пікової напруги в діапазоні 25 МГц на чисто резистивному підсилювачі 50 Ом, що здається достатнім для моїх потреб."
Схема 2.
Виглядає простішим, немає необхідності мотати трансформатори, але чи має сенс отримувати на виході з нього аж до 8В напруги?
Плюс, все ще є необхідність стабілізації сигналу на виході з АДшки, попередній пост показував структуру сигналу на 10МГц. Чи хоч один з цих підсилювачів справиться зі згладженням чи треба ддавати додаткові фільтри?
Можливо, варто взагалі розгянути або гібридну схему, або якийсь інший варіант?
Підскажіть, будь ласка, чи має сенс робити підсилювач на виході з АДшки? На виході напруга змінюється від 1В до 0.12В в залежності від частоти.
На разі дивлюсь на декілька схем підсилювачів, але не можу вирішити чи варте воно того.
Схема 1. Викликає сумнів використання вхідного трансформатора, а ще я не вмію їх мотати) Цитуючи автора статті:
"Використовуючи цей підсилювач, мені вдалося отримати чистий сигнал пікової напруги 1,5 В у діапазоні 4 МГц та близько 1 В пікової напруги в діапазоні 25 МГц на чисто резистивному підсилювачі 50 Ом, що здається достатнім для моїх потреб."
Схема 2.
Виглядає простішим, немає необхідності мотати трансформатори, але чи має сенс отримувати на виході з нього аж до 8В напруги?
Плюс, все ще є необхідність стабілізації сигналу на виході з АДшки, попередній пост показував структуру сигналу на 10МГц. Чи хоч один з цих підсилювачів справиться зі згладженням чи треба ддавати додаткові фільтри?
Можливо, варто взагалі розгянути або гібридну схему, або якийсь інший варіант?
-
UR5FFR
- Повідомлень: 1348
- З нами з: Пон вересня 12, 2022 4:04 pm
- Has thanked: 118 times
- Been thanked: 755 times
Re: Генератор сигналів на si5351 із модуляціями.
Стрьомний якійсь модулятор. На мій погляд він працювати не буде. На осцилографі повинна бути красива картинка як з підручників, а не якась фігня
-
Alskling
- Повідомлень: 12
- З нами з: Пон травня 19, 2025 6:59 pm
- Has thanked: 5 times
- Been thanked: 8 times
Re: Генератор сигналів на si5351 із модуляціями.
Вчора скидав на що схожий модульований сигнал після цього модулятора.
Приїдуть J310 з аліка - спробую з ними, бо є сумніви в нормальності знайденої вдома кпшки. Можливо, ще впливає те, що "модулятор" зібраний на макетці аби як.
Інша схема модулятора, на кт315\bc547\2n3904 теж погано справляється з роботю.
Бачив ще схему на БФ998 - але там точно треба плату розводити.
Приїдуть J310 з аліка - спробую з ними, бо є сумніви в нормальності знайденої вдома кпшки. Можливо, ще впливає те, що "модулятор" зібраний на макетці аби як.
Інша схема модулятора, на кт315\bc547\2n3904 теж погано справляється з роботю.
Бачив ще схему на БФ998 - але там точно треба плату розводити.
-
UT8AS
- Повідомлень: 102
- З нами з: Сер вересня 14, 2022 8:37 am
- Позивний: UT8AS
- Has thanked: 51 time
- Been thanked: 41 time
Re: Генератор сигналів на si5351 із модуляціями.
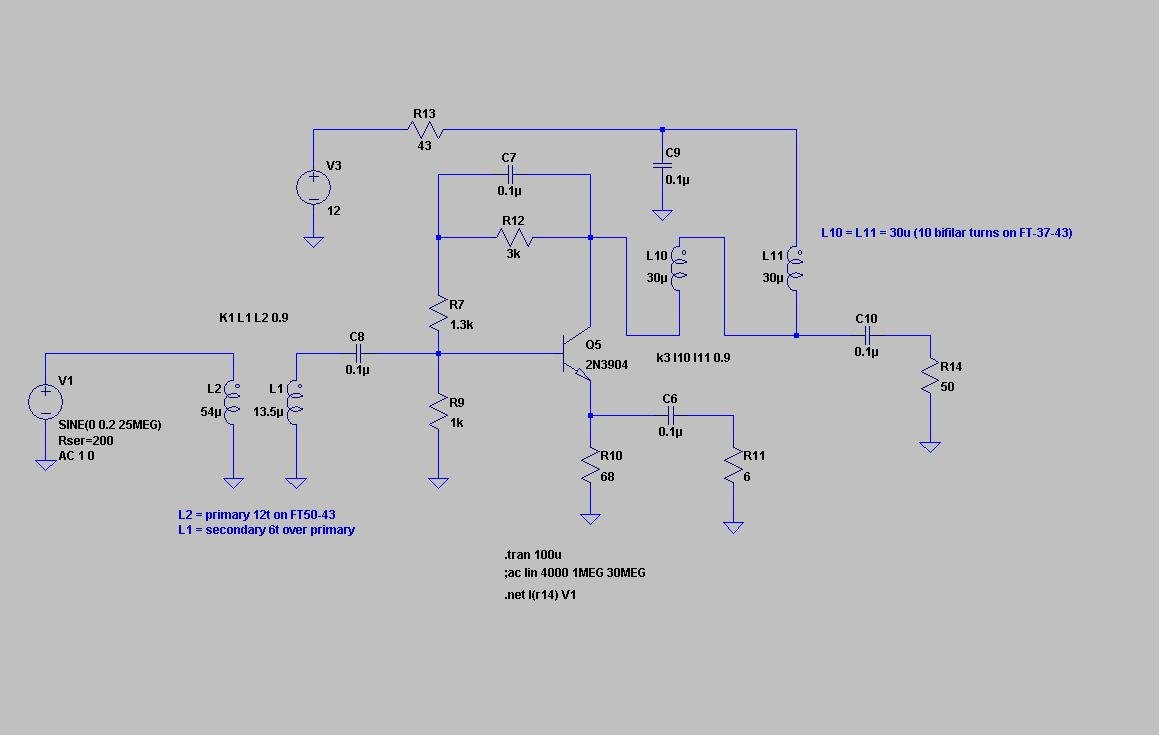
Вітаю! Я багато років використовував дану схему в своїх конструкціях, і навіть в СМД варіанті...можливо стане в пригоді...
вихід пробував і з колектора і з еміттера...
-
Alskling
- Повідомлень: 12
- З нами з: Пон травня 19, 2025 6:59 pm
- Has thanked: 5 times
- Been thanked: 8 times
Re: Генератор сигналів на si5351 із модуляціями.
Вітаю!
Велике дякую за схему підсилювача, на жаль, не ті результаті, на які сподівався.
Частоти менше 500кГц він не може підсилити, а навпаки - ріже вихідну напругу.
Також верхня напівхвиля синуса перетворюється в площину.
Є ще теорія, що я некоректно підібрав аналоги до транзисторів:
КП350б - bf350
кт3102б - bc548
кт603е - 2n2222
Вихід з генератора, частота 371кГц А це вихід з підсилювача на цій же частоті. 4.72МГц, 10.9МГц При частоті з адшки в 1МГц - підсилення десь в 5раз (вихід з адшки - 100мВ, після підсилювача - 480мВ), частота 10МГц - підсилення в 1.5р (80мВ -> до 110мВ)
частота 15МГц - підсилення від'ємне (80мВ -> 65-70мВ)
Буду вдячний за підказку, як можна покращити результат.
-
UR5FFR
- Повідомлень: 1348
- З нами з: Пон вересня 12, 2022 4:04 pm
- Has thanked: 118 times
- Been thanked: 755 times
Re: Генератор сигналів на si5351 із модуляціями.
КП350б - BF998
кт3102б - будь який кремнієвий bc548, 2n2222
кт603е - 2N3904
Дросель 100uH замінити на 680uH-1mH