Ламповий TRX без комутації гетеродинів

Відповісти
UR5FFR
Повідомлень: 1343
З нами з: Пон вересня 12, 2022 4:04 pm
Has thanked: 118 times
Been thanked: 752 times

Ламповий TRX без комутації гетеродинів

Повідомлення UR5FFR »

Щоб не захламлювати топік "Трансивер на надмініатюрних лампах" виділяю в окрему тему деякі схеми, які я там пропонував. Якщо комусь цікаво - обговорення продовжуємо тут

Ідея першої схеми узята з конструкції мікротрансивера "Коник".
Tube TRX noswitch VFO 1.png
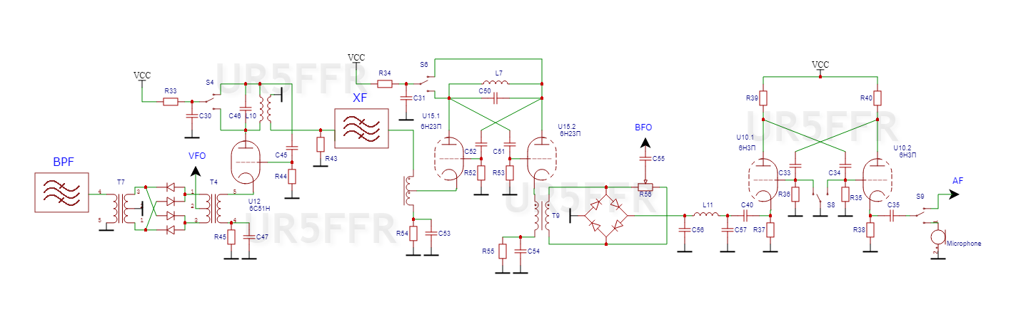
Друга схема має архітектуру яка знайома по трансиверу "Роса" та іншим. Варіант реверсивного каскаду ППЧ на подвійному тріоді має перевагу у тому, що дозволяє роздільно регулювати коефіцієнт підсилення для RX/TX. Гетеродини намальовані схематично. Замість них можливо використовувати синтезатор.
Tube TRX noswitch VFO 2.png
Третя схема - це римейк реверсивних каскадів з TRX Raisin. Крім реверсивного ППЧ в неї також реверсивний ПНЧ, який працює також як мікрофонний підсилювач. Перший каскад ППЧ між першим змішувачем та КФ також можна зробити на подвійному тріоді.
Tube TRX noswitch VFO 3.png
На усіх схемах перемикачі у положенні RX. Підсилювач НЧ не намальовано - можна використовувати стандартну схему на 6Ф4П/6Ф5П.
На схемах нема діплексерів після перших змішувачів. Якщо не економимо на сірниках то його треба ставити.
Якщо треба отримати більш динамічного діапазону від діодного змішувача то його можна виконати по одній з наступних схем
high level diode mixer.png
high level diode mixer.png (15.84 Кіб) Переглянуто 130303 разів
 
 
 
oldPsyho
Повідомлень: 623
З нами з: П'ят жовтня 14, 2022 4:13 pm
Звідки: KO40ig
Позивний: UR5XOU
Has thanked: 179 times
Been thanked: 70 times

Re: Ламповий TRX без комутації гетеродинів

Повідомлення oldPsyho »

Є питання по другому варіанту:
1. R16 я так розумію, регулює рівень ТХ, R11 це баланс, а R15 ?
2. Перша лампа ППЧ, там обов'язково з високим S ?
3. Мікрофонний підсилювач, використовується у вас мосфет. А є варіант з біполярним транзистором та електретним мікрофоном?
4. Який приблизно рівень VFO/BFO повинен бути (Vpp)?
5. АРП, від і до? Схемку АРП на лампах не покажете?))

Дякую.
UR5FFR
Повідомлень: 1343
З нами з: Пон вересня 12, 2022 4:04 pm
Has thanked: 118 times
Been thanked: 752 times

Re: Ламповий TRX без комутації гетеродинів

Повідомлення UR5FFR »

oldPsyho писав: П'ят червня 16, 2023 7:49 pm 1. R16 я так розумію, регулює рівень ТХ, R11 це баланс, а R15 ?
2. Перша лампа ППЧ, там обов'язково з високим S ?
3. Мікрофонний підсилювач, використовується у вас мосфет. А є варіант з біполярним транзистором та електретним мікрофоном?
4. Який приблизно рівень VFO/BFO повинен бути (Vpp)?
5. АРП, від і до? Схемку АРП на лампах не покажете?))

 
1. R15 виставляє робочу точку - без сигналу гетеродина лампа повинна бути закрита, але не так шоб зовсім. Тобто трішки зліва від початку характеристики.
2. Шумовий опір тріода дорівнює 2,5/S. Тому тут треба щось з крутезною 10-20мА/В. Та й узгоджувати простіше бо вхідний/вихідний опір по входу буде 1/S.
3. Мікрофон там електретний - не намалював живлення. Замість мосфета можна поставити біполярний npn та в базу йому десь 10-20кОм послідовно щоб обмежити базовий струм
4. BFO десь 3-4Vpeak, VFO треба підбирати
5. АРП папізже :)
 
oldPsyho
Повідомлень: 623
З нами з: П'ят жовтня 14, 2022 4:13 pm
Звідки: KO40ig
Позивний: UR5XOU
Has thanked: 179 times
Been thanked: 70 times

Re: Ламповий TRX без комутації гетеродинів

Повідомлення oldPsyho »

UR5FFR писав: П'ят червня 16, 2023 8:08 pm
oldPsyho писав: П'ят червня 16, 2023 7:49 pm 1. R16 я так розумію, регулює рівень ТХ, R11 це баланс, а R15 ?
2. Перша лампа ППЧ, там обов'язково з високим S ?
3. Мікрофонний підсилювач, використовується у вас мосфет. А є варіант з біполярним транзистором та електретним мікрофоном?
4. Який приблизно рівень VFO/BFO повинен бути (Vpp)?
5. АРП, від і до? Схемку АРП на лампах не покажете?))



 
1. R15 виставляє робочу точку - без сигналу гетеродина лампа повинна бути закрита, але не так шоб зовсім. Тобто трішки зліва від початку характеристики.
2. Шумовий опір тріода дорівнює 2,5/S. Тому тут треба щось з крутезною 10-20мА/В. Та й узгоджувати простіше бо вхідний/вихідний опір по входу буде 1/S.
3. Мікрофон там електретний - не намалював живлення. Замість мосфета можна поставити біполярний npn та в базу йому десь 10-20кОм послідовно щоб обмежити базовий струм
4. BFO десь 3-4Vpeak, VFO треба підбирати
5. АРП папізже :)
 


 
Хм... U7 це тріод?)) Там же написано - 6Ж52П))
 
UR5FFR
Повідомлень: 1343
З нами з: Пон вересня 12, 2022 4:04 pm
Has thanked: 118 times
Been thanked: 752 times

Re: Ламповий TRX без комутації гетеродинів

Повідомлення UR5FFR »

oldPsyho писав: П'ят червня 16, 2023 8:10 pm Хм... U7 це тріод?)) Там же написано - 6Ж52П))
 
Для пентоду формула дещо складніша, але залежність та ж сама - чим більша крутезна тим менше шумовий опір
 
tube_param_6.jpg
tube_param_6.jpg (13.99 Кіб) Переглянуто 130270 разів
 
 
 
oldPsyho
Повідомлень: 623
З нами з: П'ят жовтня 14, 2022 4:13 pm
Звідки: KO40ig
Позивний: UR5XOU
Has thanked: 179 times
Been thanked: 70 times

Re: Ламповий TRX без комутації гетеродинів

Повідомлення oldPsyho »

Що на це скажете?)

 
Вкладення
pr1.png
UR5VCP
Повідомлень: 447
З нами з: Пон вересня 12, 2022 6:14 pm
Звідки: KN48wi
Позивний: UR5VCP
Has thanked: 83 times
Been thanked: 8 times
Контактна інформація:

Re: Ламповий TRX без комутації гетеродинів

Повідомлення UR5VCP »

А який опір фільтра? то кварцевий? я про транс L2, він там потрібен?
oldPsyho
Повідомлень: 623
З нами з: П'ят жовтня 14, 2022 4:13 pm
Звідки: KO40ig
Позивний: UR5XOU
Has thanked: 179 times
Been thanked: 70 times

Re: Ламповий TRX без комутації гетеродинів

Повідомлення oldPsyho »

UR5VCP писав: П'ят червня 16, 2023 9:32 pm А який опір фільтра? то кварцевий? я про транс L2, він там потрібен?

 
кф, 8863кгц, 390 ом. А транс напевне що потрібен
UR5VCP
Повідомлень: 447
З нами з: Пон вересня 12, 2022 6:14 pm
Звідки: KN48wi
Позивний: UR5VCP
Has thanked: 83 times
Been thanked: 8 times
Контактна інформація:

Re: Ламповий TRX без комутації гетеродинів

Повідомлення UR5VCP »

В лампочки в катоді 1К не забагато? Вона ж заперта буде в упор. Ну тоді транс якщо по витках 1на2 то по опору 1на4, тоді  дасть 1000/4=250 ом.
Зараз Андрій підкаже точно. Але я не впевнений що там 1К буде. 
Screenshot_52.jpg
 Я розумію, це ніби то базове значення, і від нього можна танцювати... але не настільки ж... Чи можна?
oldPsyho
Повідомлень: 623
З нами з: П'ят жовтня 14, 2022 4:13 pm
Звідки: KO40ig
Позивний: UR5XOU
Has thanked: 179 times
Been thanked: 70 times

Re: Ламповий TRX без комутації гетеродинів

Повідомлення oldPsyho »

UR5VCP писав: П'ят червня 16, 2023 9:41 pm В лампочки в катоді 1К не забагато? Вона ж заперта буде в упор. Ну тоді транс якщо по витках 1на2 то по опору 1на4, тоді  дасть 1000/4=250 ом.
Зараз Андрій підкаже точно. Але я не впевнений що там 1К буде. Screenshot_52.jpg
 Я розумію, це ніби то базове значення, і від нього можна танцювати... але не настільки ж... Чи можна?



 
Я ще не проставляв потрібні номінали. Просто накидав схему з тих кусків, які ви показали))
Це все прийдеться покаскадно робити та вганяти лампи в режим.
Непогано булоб наною це все б настроїти, але я навіть поняття не маю, як це правильно зробити.
 
Відповісти