Ламповий TRX без комутації гетеродинів

oldPsyho
Повідомлень: 623
З нами з: П'ят жовтня 14, 2022 4:13 pm
Звідки: KO40ig
Позивний: UR5XOU
Has thanked: 179 times
Been thanked: 70 times

Re: Ламповий TRX без комутації гетеродинів

Повідомлення oldPsyho »

Жирний підгон лампочок від Андрія, велике дякую йому.
Так що робота продовжується.
Для порівняння дві майже однакові лампи, 6П30Б, яка використовується в ПНЧ, і 6П30Б-Р, доречі вона краща буде в якості вихідної.
 
 
Вкладення
photo_2025-10-26_13-51-35.jpg
photo_2025-10-26_13-51-42.jpg
oldPsyho
Повідомлень: 623
З нами з: П'ят жовтня 14, 2022 4:13 pm
Звідки: KO40ig
Позивний: UR5XOU
Has thanked: 179 times
Been thanked: 70 times

Re: Ламповий TRX без комутації гетеродинів

Повідомлення oldPsyho »

Ще встало питання на рахунок першого КФ фільтра. Маю ось такі фільтра:

P.S. Схиляюсь до ФК-8-2.61, але здається в нього вузька полоса...
 
Вкладення
photo_2025-10-26_14-40-51.jpg
photo_2025-10-26_14-40-47.jpg
oldPsyho
Повідомлень: 623
З нами з: П'ят жовтня 14, 2022 4:13 pm
Звідки: KO40ig
Позивний: UR5XOU
Has thanked: 179 times
Been thanked: 70 times

Re: Ламповий TRX без комутації гетеродинів

Повідомлення oldPsyho »

і ось даташити на фільтра
 
Вкладення
Screenshot_2025-10-26-14-55-26_3440x1440.png
Screenshot_2025-10-26-14-53-52_3440x1440.png
Screenshot_2025-10-26-14-52-41_3440x1440.png
Screenshot_2025-10-26-14-51-18_3440x1440.png
Screenshot_2025-10-26-14-51-18_3440x1440.png (211.52 Кіб) Переглянуто 128770 разів
oldPsyho
Повідомлень: 623
З нами з: П'ят жовтня 14, 2022 4:13 pm
Звідки: KO40ig
Позивний: UR5XOU
Has thanked: 179 times
Been thanked: 70 times

Re: Ламповий TRX без комутації гетеродинів

Повідомлення oldPsyho »

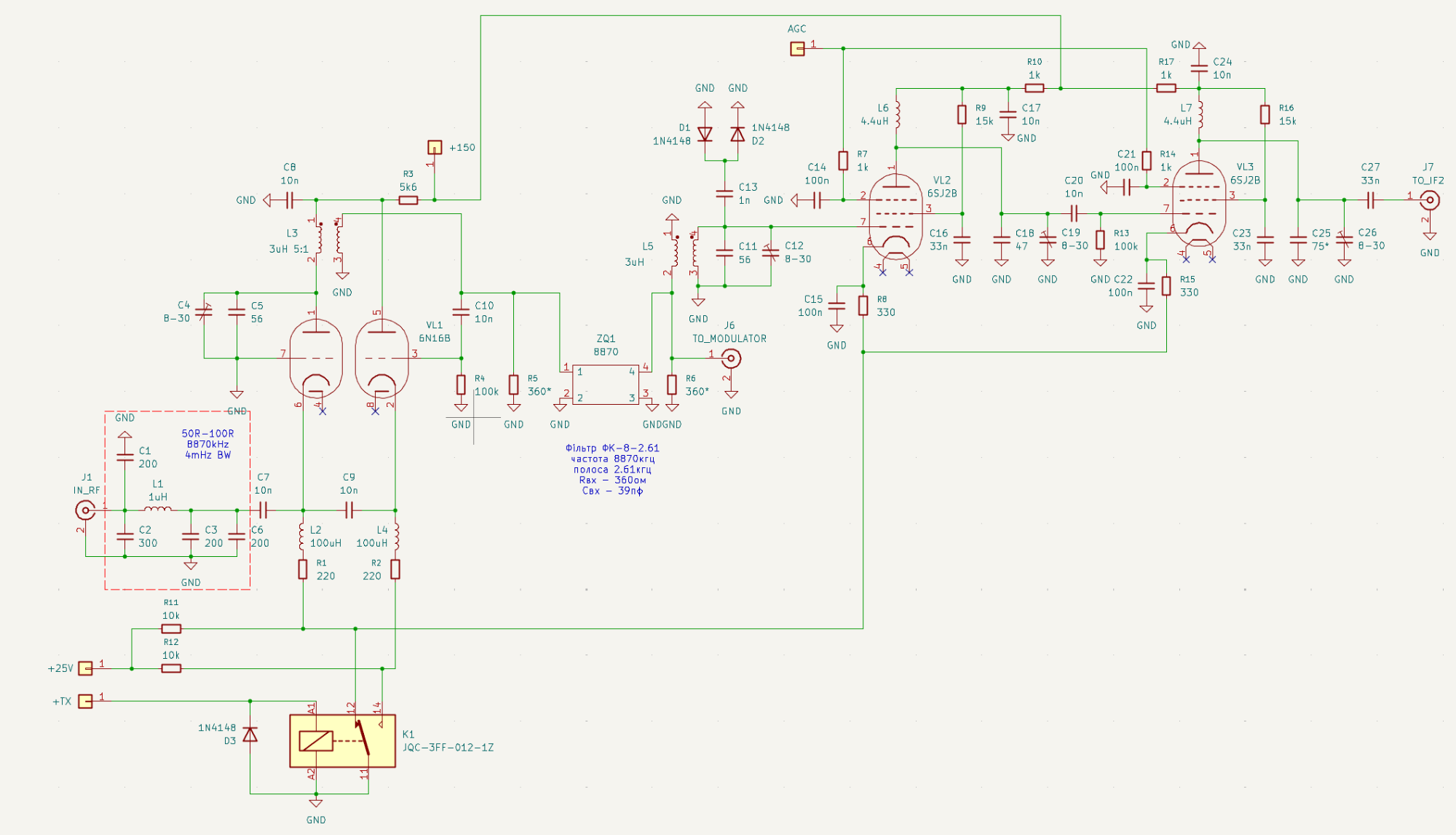
Намалював схему, розвів платку. Ще закінчу платку з ДПФ, та й буду на чпу різати...
P.S. в якості фільтра ще схиляюся в бік ФП2П-307-11.5М-18-В, судячи з даташиту полоса там 9кгц, правда резистори R5 та R6 доведеться збільшити до 3.9к
 
 
Вкладення
Screenshot_2025-10-26-17-43-40_3440x1440.png
UR5FFR
Повідомлень: 1343
З нами з: Пон вересня 12, 2022 4:04 pm
Has thanked: 118 times
Been thanked: 752 times

Re: Ламповий TRX без комутації гетеродинів

Повідомлення UR5FFR »

oldPsyho писав: Нед жовтня 26, 2025 5:44 pm в якості фільтра ще схиляюся в бік ФП2П-307-11.5М-18-В, судячи з даташиту полоса там 9кгц, правда резистори R5 та R6 доведеться збільшити до 3.9к
 
Смуга 18кГц. Схема розрахована на КФ з низьким опором. Якщо ставити 3к9 то треба буде переробляти.
У чому проблема взяти кварци та зробити фільтр?
 
oldPsyho
Повідомлень: 623
З нами з: П'ят жовтня 14, 2022 4:13 pm
Звідки: KO40ig
Позивний: UR5XOU
Has thanked: 179 times
Been thanked: 70 times

Re: Ламповий TRX без комутації гетеродинів

Повідомлення oldPsyho »

Питання є, в якому порядку правильно на платі розмістити фільтра дпф? На скільки я пам'ятаю, то підряд (160М-80М-40М і т.д.) розміщати не рекомендується.

 
 
 
 
 
Вкладення
І до купи плата 1-st IF amp
І до купи плата 1-st IF amp
ГІбридний варіант. SMD+THT
ГІбридний варіант. SMD+THT
Варіант з THT компонентами
Варіант з THT компонентами
UR5VFT
Повідомлень: 503
З нами з: Вів січня 17, 2023 6:22 pm
Позивний: UR5VFT
Has thanked: 490 times
Been thanked: 100 times

Re: Ламповий TRX без комутації гетеродинів

Повідомлення UR5VFT »

oldPsyho писав: Нед жовтня 26, 2025 5:44 pm Намалював схему, розвів платку. Ще закінчу платку з ДПФ, та й буду на чпу різати...
P.S. в якості фільтра ще схиляюся в бік ФП2П-307-11.5М-18-В, судячи з даташиту полоса там 9кгц, правда резистори R5 та R6 доведеться збільшити до 3.9к
 
 


 
 - Напевно при кліпуванні по пч бажано діоди д1-2 поставити між лампами л6-л7. до речі зможете регулювати рівень кліп і треба  додати другий кф після л7    73!
 
 
oldPsyho
Повідомлень: 623
З нами з: П'ят жовтня 14, 2022 4:13 pm
Звідки: KO40ig
Позивний: UR5XOU
Has thanked: 179 times
Been thanked: 70 times

Re: Ламповий TRX без комутації гетеродинів

Повідомлення oldPsyho »

UR5VFT писав: Вів жовтня 28, 2025 4:28 am
oldPsyho писав: Нед жовтня 26, 2025 5:44 pm Намалював схему, розвів платку. Ще закінчу платку з ДПФ, та й буду на чпу різати...
P.S. в якості фільтра ще схиляюся в бік ФП2П-307-11.5М-18-В, судячи з даташиту полоса там 9кгц, правда резистори R5 та R6 доведеться збільшити до 3.9к
 
 



 
 - Напевно при кліпуванні по пч бажано діоди д1-2 поставити між лампами л6-л7. до речі зможете регулювати рівень кліп і треба  додати другий кф після л7    73!
 
 

 
Гм, а навіщо там другий кф? там і так, перший на 8 кристалів, ще й друге перетворення.
 
oldPsyho
Повідомлень: 623
З нами з: П'ят жовтня 14, 2022 4:13 pm
Звідки: KO40ig
Позивний: UR5XOU
Has thanked: 179 times
Been thanked: 70 times

Re: Ламповий TRX без комутації гетеродинів

Повідомлення oldPsyho »

Платки розвів, зараз інша проблема. А саме - синтез.
Спробую зробити простий синтез на ESP32C3 Super Mini + Si5351. Індикація частоти на семисегментних, магнітний енкодер AS5600, перемикання діапазонів галетником. Тобто сервісу самий мінімум.
 
oldPsyho
Повідомлень: 623
З нами з: П'ят жовтня 14, 2022 4:13 pm
Звідки: KO40ig
Позивний: UR5XOU
Has thanked: 179 times
Been thanked: 70 times

Re: Ламповий TRX без комутації гетеродинів

Повідомлення oldPsyho »

І ще питання. Зараз в мене бж виглядає ось так:
Треба ще додатково отримати +25 та +12в
Яким чином це можна зробити?
 
 
 
 
Вкладення
tan.png
Відповісти