Ламповий TRX без комутації гетеродинів
-
Пенсіонер
- Повідомлень: 193
- З нами з: Пон липня 10, 2023 9:39 pm
- Has thanked: 9 times
- Been thanked: 96 times
Re: Ламповий TRX без комутації гетеродинів
Деякі витівки з ТС-180.
З`єднував послідовно навої на 60В + 60В +44В +44В.
Випрямляч з подвоєнням напруги.
Конденсатори 200мкФ х 400В.
Напругу в мережі не пам`ятаю.
Отримані результати :
Rн, Ом U на навантаженні, В I навантаження, А P навантаження, Вт U на навоях при I max, В U хх, без навантаження, В
2400 517 0,215 111 210 585
1500 493 0,33 162 207 585
Послідовно з`єднував навої 11'-12' та 11-12.
Випрямляч з подвоєнням напруги.
Конденсатори 1000 мкФ х 35В.
Струм навантаження 0,1 А.
U без навантаження – 34В.
З навантаженням – 32В.
З`єднував послідовно навої на 60В + 60В +44В +44В.
Випрямляч з подвоєнням напруги.
Конденсатори 200мкФ х 400В.
Напругу в мережі не пам`ятаю.
Отримані результати :
Rн, Ом U на навантаженні, В I навантаження, А P навантаження, Вт U на навоях при I max, В U хх, без навантаження, В
2400 517 0,215 111 210 585
1500 493 0,33 162 207 585
Послідовно з`єднував навої 11'-12' та 11-12.
Випрямляч з подвоєнням напруги.
Конденсатори 1000 мкФ х 35В.
Струм навантаження 0,1 А.
U без навантаження – 34В.
З навантаженням – 32В.
-
oldPsyho
- Повідомлень: 622
- З нами з: П'ят жовтня 14, 2022 4:13 pm
- Звідки: KO40ig
- Позивний: UR5XOU
- Has thanked: 177 times
- Been thanked: 70 times
Re: Ламповий TRX без комутації гетеродинів
А де він там? Т1 чи що? так він на кілечку мотається, М600НН 2х10 витків...
-
oldPsyho
- Повідомлень: 622
- З нами з: П'ят жовтня 14, 2022 4:13 pm
- Звідки: KO40ig
- Позивний: UR5XOU
- Has thanked: 177 times
- Been thanked: 70 times
Re: Ламповий TRX без комутації гетеродинів
Цікаво... скільки йому на вхід тра вдути?
і моточні дані б
-
NickName
- Повідомлень: 34
- З нами з: Вів жовтня 17, 2023 10:04 am
- Has thanked: 130 times
- Been thanked: 4 times
Re: Ламповий TRX без комутації гетеродинів
А чому б не спробувати варіант з безтрансформаторним живленням на телевізійних лампах у двотакті. Наприклад, 6п44с, дуже компактна лампа, можна купити нову недорого,якщо в тумбочці нема,панельки теж. Колеги, котрі ставили дві 6п44с паралельно замість оригінальних в KENWOOD TS-520...830 cтверджують,що мали не менше 100вт.правда при анодній напрузі більше 800в. Дві 6п44с займуть місця майже стільки як одна гу29 і, наостанок, трансивер буде повністю на лампах із старого телевізора 
Не маю нічого проти гу-29,якщо їх в тумбочці півмішка з панельками,ТС-270 теж підійде,але трансивер доведеться ставити на колеса
Не маю нічого проти гу-29,якщо їх в тумбочці півмішка з панельками,ТС-270 теж підійде,але трансивер доведеться ставити на колеса
-
oldPsyho
- Повідомлень: 622
- З нами з: П'ят жовтня 14, 2022 4:13 pm
- Звідки: KO40ig
- Позивний: UR5XOU
- Has thanked: 177 times
- Been thanked: 70 times
Re: Ламповий TRX без комутації гетеродинів
44-х нема, є 45С, але там проблема в тому, що ці лампи схильні до збудження. Та й зараз вони дорожчі ніж 29-тіNickName писав: ↑Сер червня 19, 2024 11:38 am А чому б не спробувати варіант з безтрансформаторним живленням на телевізійних лампах у двотакті. Наприклад, 6п44с, дуже компактна лампа, можна купити нову недорого,якщо в тумбочці нема,панельки теж. Колеги, котрі ставили дві 6п44с паралельно замість оригінальних в KENWOOD TS-520...830 cтверджують,що мали не менше 100вт.правда при анодній напрузі більше 800в. Дві 6п44с займуть місця майже стільки як одна гу29 і, наостанок, трансивер буде повністю на лампах із старого телевізора
Не маю нічого проти гу-29,якщо їх в тумбочці півмішка з панельками,ТС-270 теж підійде,але трансивер доведеться ставити на колеса
-
NickName
- Повідомлень: 34
- З нами з: Вів жовтня 17, 2023 10:04 am
- Has thanked: 130 times
- Been thanked: 4 times
Re: Ламповий TRX без комутації гетеродинів
Так,6п45с,6п42с,дякуючи аудіофілам,коштують скажених грошей,тож,якщо маєте гу-29,робіть на них. Сам потихеньку збираю цього трансивера,але до завершення ще далеко. Планую безтрансформаторне живлення вихідного каскаду.Буду радий бачити Ваші подальші кроки. На приймання вже запускали?
-
oldPsyho
- Повідомлень: 622
- З нами з: П'ят жовтня 14, 2022 4:13 pm
- Звідки: KO40ig
- Позивний: UR5XOU
- Has thanked: 177 times
- Been thanked: 70 times
Re: Ламповий TRX без комутації гетеродинів
Ще не запускав. Бо є деякі не вирішені проблеми:NickName писав: ↑Сер червня 19, 2024 3:39 pm Так,6п45с,6п42с,дякуючи аудіофілам,коштують скажених грошей,тож,якщо маєте гу-29,робіть на них. Сам потихеньку збираю цього трансивера,але до завершення ще далеко. Планую безтрансформаторне живлення вихідного каскаду.Буду радий бачити Ваші подальші кроки. На приймання вже запускали?
1. Шассі. Треба хоч якесь, щоб розмістити всі вузли та їх налаштувати.
2. БЖ. Зараз в мене ТАН-72 зі стабілізатором на IRF840. Але його доведеться переробити на інший трансформатор, бо я щось трохи побоююсь безтрансформаторного живлення.
3. Синтез. Є кілька тестових зразків, але кожен раз щось не влаштовує.
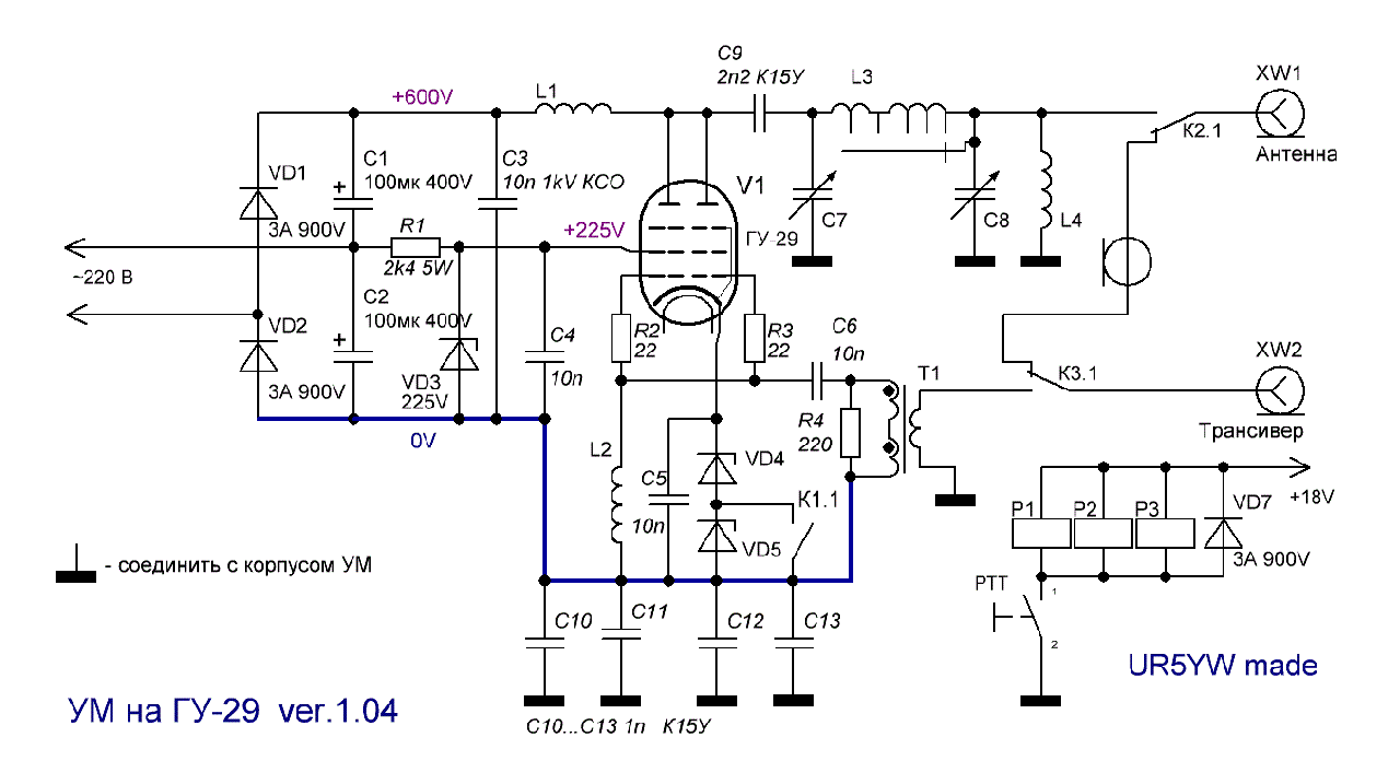
4. Вихідний каскад+драйвер. Поки твердо схильний до пари ГУ-29.
5. ДПФ...
Так що потроху рухаюсь вперед.