Пошук дав 239 результатів

Freddy
Суб січня 03, 2026 9:37 pm
Форум: Підсилювачі потужності
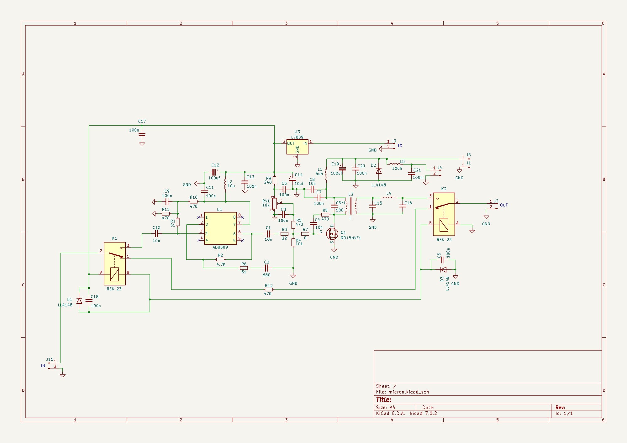
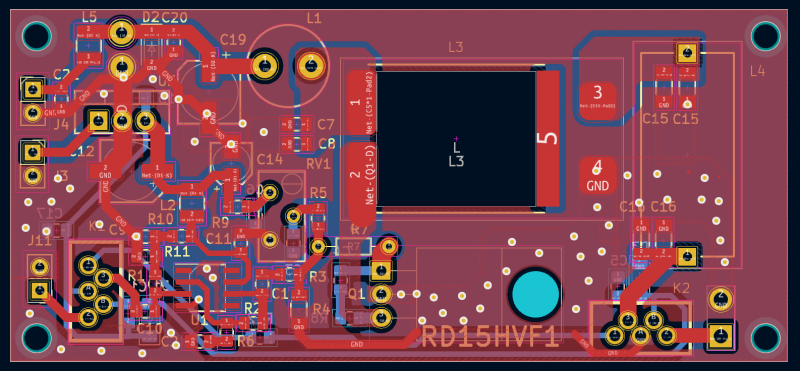
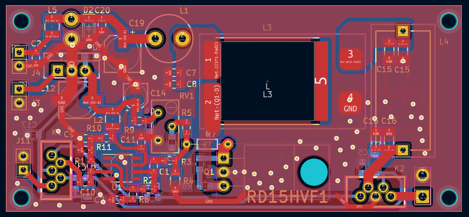
Тема: Вихідний каскад трансивера мікрон .
Відповіді: 59
Перегляди: 230992

Re: Вихідний каскад трансивера мікрон .

fnch10mhz.jpg
fnch10mhz.jpg (27.66 Кіб) Переглянуто 5688 разів
 
fnch_graf.jpg
 Спробував в rfsim  замоделити фнч . Ідея була зробити один на два діапазони  . Полоса 10мгц . Це моя перша спроба моделювання  в цій программі . Хто що може сказати ? 
 
 
Freddy
Пон грудня 22, 2025 12:08 am
Форум: Прилади та методика вимірювань
Тема: Радіоаматорський осцилограф
Відповіді: 40
Перегляди: 277125

Re: Радіоаматорський осцилограф

Ситуація така що за ціну нового сіглента є бу аджилент 5012 . У нього два канали ,100мгц і 2 гігасемпла вибірка . Перемикається опір входів . Можна 50ом а можна більше . А також є тектронікс 2012в . Він також на 2 канали , також 100мгц але 1 гігасемпл .  Схиляюся до аджилента  але знайомий радить те...
Freddy
Нед грудня 21, 2025 7:54 pm
Форум: Прилади та методика вимірювань
Тема: Радіоаматорський осцилограф
Відповіді: 40
Перегляди: 277125

Re: Радіоаматорський осцилограф

А що вам до того хто і скільки обирає осцилограф ? Заздрість ? Ну от який крнструктив у останніх двох постах ? Чи аби кислотою бризнути ?  У вас свій шлях у когось свій .   Купили рігол , ну добре . Напишите свої враження чи може чого саме цю модель  купили ?  П.С. Щуп треба краще налаштувати бо пер...
Freddy
Нед грудня 21, 2025 10:09 am
Форум: Прилади та методика вимірювань
Тема: Радіоаматорський осцилограф
Відповіді: 40
Перегляди: 277125

Re: Радіоаматорський осцилограф

Має хтось досвід роботи з осцилографом фірми Agilent?    У вас грошей вистачить на той Аджілент? Це один із топових виробників вимірювальної техніки.   Де було питання про гроші ?    ви з осцилографами цієї марки працювали ? Є що розповісти про свій досвід роботи з ними ? Чи аби  гімна кинути ? 
Freddy
Нед грудня 21, 2025 12:11 am
Форум: Прилади та методика вимірювань
Тема: Радіоаматорський осцилограф
Відповіді: 40
Перегляди: 277125

Re: Радіоаматорський осцилограф

Має хтось досвід роботи з осцилографом фірми Agilent? 
Freddy
Чет грудня 18, 2025 12:40 am
Форум: Приймачі та трансивери
Тема: Приймач RX998.
Відповіді: 168
Перегляди: 1574758

Re: Приймач RX998.

Ніколи раніше не мав справи з діодною комунікацією . Днф налаштшвувати як і всі інші ? Подати напругу на потрібний діапазон на вхід і вихід підєднати nwtnano  і вперед ? Чи є якісь нюанси. 
Freddy
Сер грудня 10, 2025 6:42 am
Форум: Приймачі та трансивери
Тема: Приймач RX998.
Відповіді: 168
Перегляди: 1574758

Re: Приймач RX998.

Визнаю  свою люту неуважність. :(  поставлю  si2319DS  . Дуже схоже за параметрами 
 
Freddy
Нед грудня 07, 2025 10:27 am
Форум: Приймачі та трансивери
Тема: Приймач RX998.
Відповіді: 168
Перегляди: 1574758

Re: Приймач RX998.

Freddy писав: П'ят листопада 07, 2025 8:28 pm  виправив схему. якщо кому цікаво то можу показати малюнок печатки . 
 

 
Можна Q7 поставити bss138? 
Freddy
Сер грудня 03, 2025 11:50 am
Форум: Прилади та методика вимірювань
Тема: Вимірювання індуктивності і ємності в радіоаматорській справі
Відповіді: 17
Перегляди: 107267

Re: Вимірювання індуктивності і ємності в радіоаматорській справі

Проблема в тому що в  мене немає конденсаторів з таким допуском а тільки звичайні. Доступу до каліброваного приладу немає  і відповідно немає з чим порівнювати 
Freddy
Сер грудня 03, 2025 6:48 am
Форум: Прилади та методика вимірювань
Тема: Вимірювання індуктивності і ємності в радіоаматорській справі
Відповіді: 17
Перегляди: 107267

Re: Вимірювання індуктивності і ємності в радіоаматорській справі

Для мене проблема використання саморобного lc  вимірювача в тому що немає чим перевірити його точність . І відповідно я не можу толком зрозуміти чи прилад бреше чи проблема з елементом .