Пошук дав 85 результатів

iurii
Сер серпня 27, 2025 7:59 pm
Форум: SDR
Тема: Трансивер Udai SDR
Відповіді: 88
Перегляди: 740987

Re: Трансивер Udai SDR

Є робочий зразок трансивера?  Випробування проводилися роботою в ефірі? Як враження і які недоліки вилізли ?      Розробку програмного забезпечення для цієї версії заліза поки довелося призупинити бо повністю завантажений в іншому потрібнішому в даний момент проекті. Так що, на жаль, поки робочого ...
iurii
Суб серпня 23, 2025 2:56 pm
Форум: SDR
Тема: Трансивер Udai SDR
Відповіді: 88
Перегляди: 740987

Re: Трансивер Udai SDR

Перший проект плати.
pcb.png
 
 
 
iurii
Суб серпня 23, 2025 2:54 pm
Форум: SDR
Тема: Трансивер Udai SDR
Відповіді: 88
Перегляди: 740987

Re: Трансивер Udai SDR

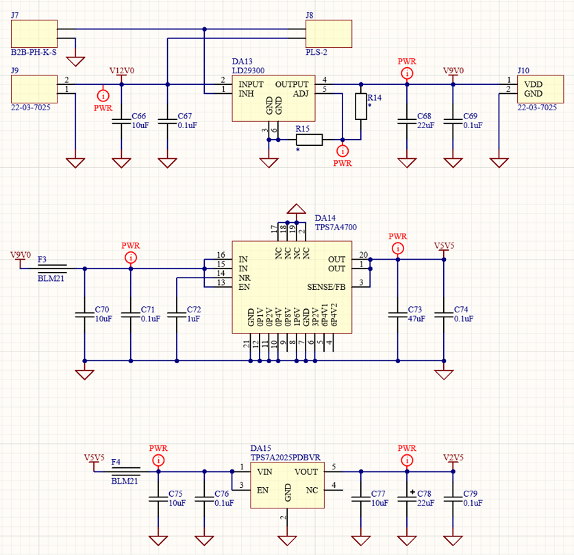
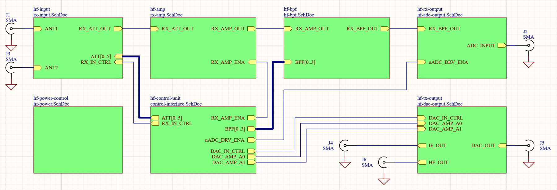
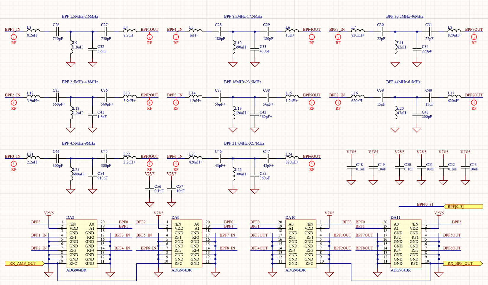
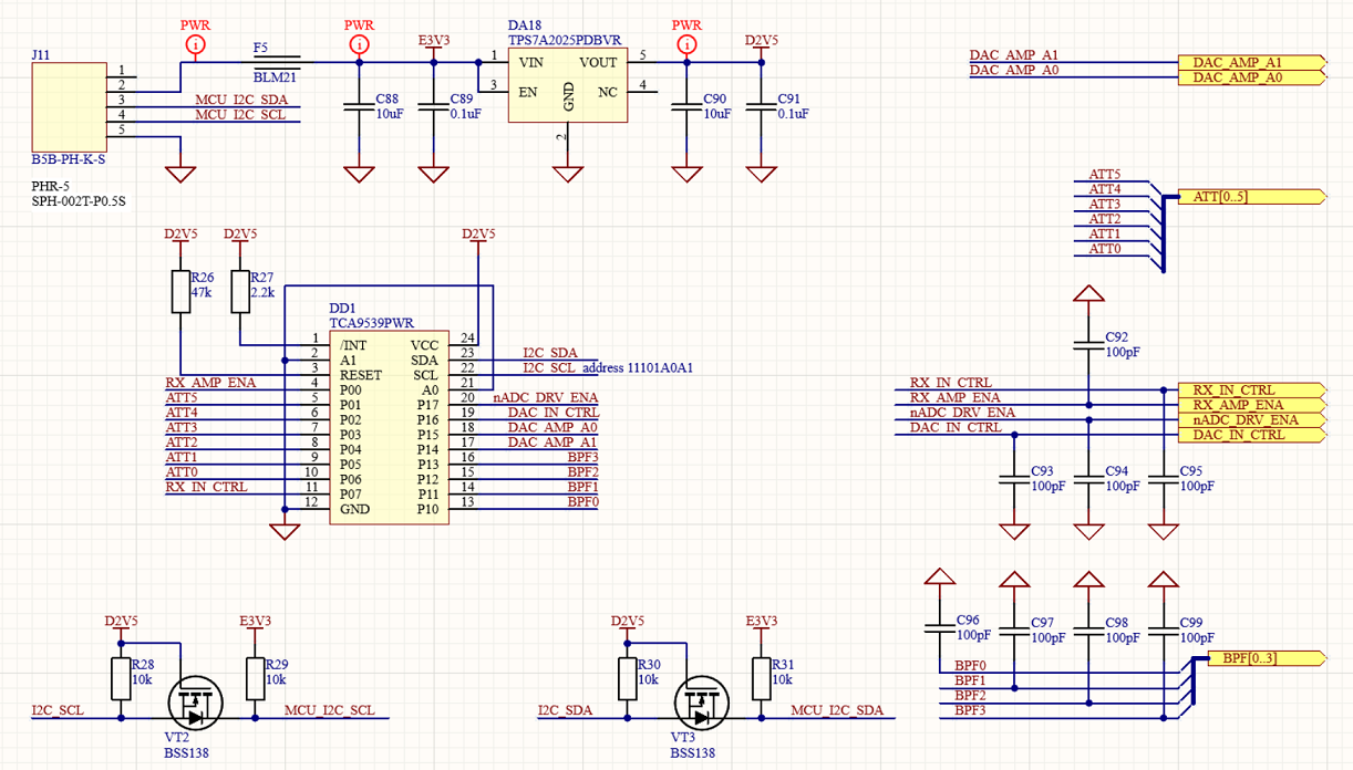
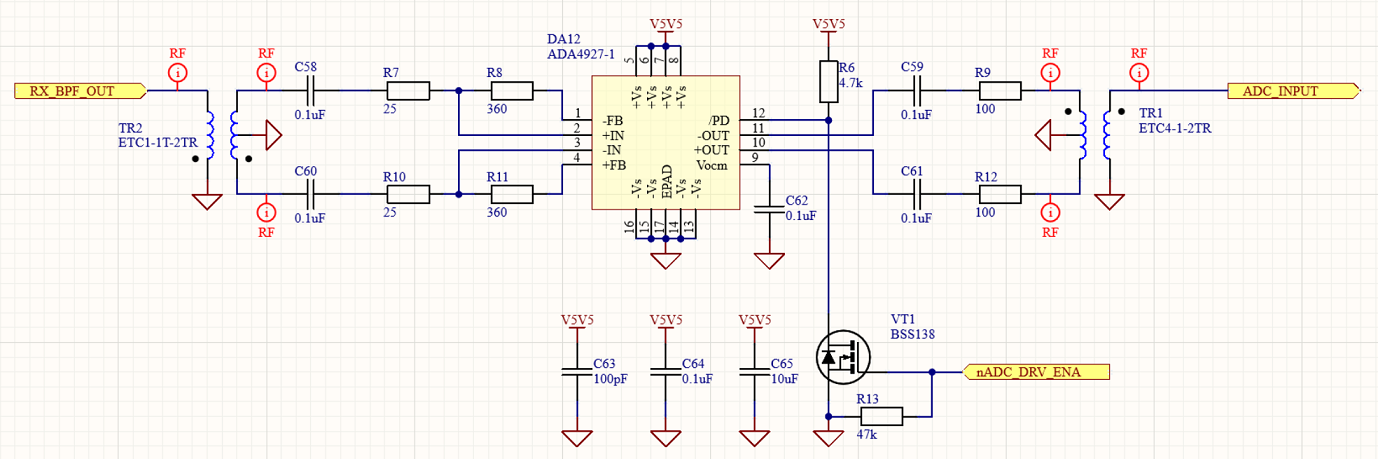
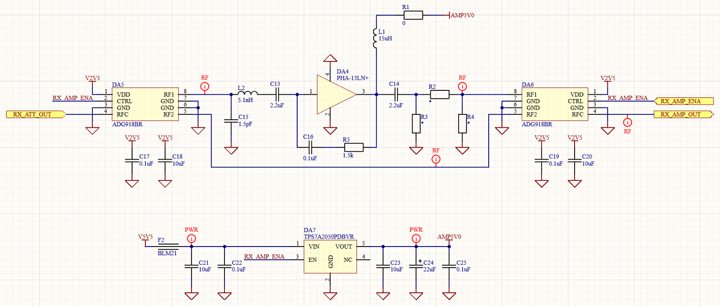
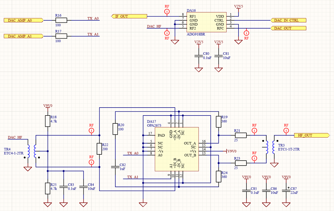
Вирішив спочатка зробити простіший варіант аналогової частини. Буде працювати тільки на КХ (до 64 МГц). Зібрати все планується на платі 80х100.
strucrute.png
 
rx-input.png
 
rx-amp.png
 
hf-bpf.png
 
hf-adc-output.png
 
hf-dac-output.png
 
control-interface.png
 
hf-power.png
 
 
iurii
Сер квітня 16, 2025 12:20 am
Форум: Мікроконтролери та цифрові пристрої
Тема: Простий синтезатор
Відповіді: 43
Перегляди: 303431

Re: Простий синтезатор

Як автор цієї теми дозволю собі трішки  оффтопу , щоб не створювати нову тему  )) питання як до програміста , як на графічному  дисплеї намалювати  малюнок , допустимо аналогову шкалу зі стрілками щоб вона щось показувала ? Як малюнок перевести в масив  ? Руками забивати кожен піксель ?я зламався н...
iurii
Чет березня 13, 2025 10:53 am
Форум: Майстерня
Тема: Оплата та доставка друкованих плат із JLCPCB.
Відповіді: 10
Перегляди: 158673

Re: Оплата та доставка друкованих плат із JLCPCB.

Коли робите замовлення у вас буде таке вікно
jlcpcb-02.png
 Коли натиснете на доставку отримаєте
jlcpcb-01.png
 Це буде доставка Meest. Далі в замовленні вказуєте сою адресу і чекаєте. Коли посилка буде на митниці Meest пришле вам повідомлення і ви зможете вказати/змінити тип доставки
 
 
iurii
Сер березня 12, 2025 10:24 pm
Форум: SDR
Тема: Трансивер Udai SDR
Відповіді: 88
Перегляди: 740987

Re: Трансивер Udai SDR

(  (Дисплей 7'' IPS. Дизайн графічного інтерфейсу теж вирішив змінити.)                                               якщо можна мою думку. верхня частина зорово сильно перевантажена і спільна робота панорами і градусника швидко втомлює може С метр стрілочний. але вам як автору вирішувати. 73!     ...
iurii
Сер березня 12, 2025 1:21 pm
Форум: SDR
Тема: Трансивер Udai SDR
Відповіді: 88
Перегляди: 740987

Re: Трансивер Udai SDR

Підтримаю - дуже багато кнопками зайнято зверху. На мій погляд під статус 25-30% екрану зверху. Усе інше - водоспад та спектр. PS не дивилися на LVGL? там багато готових контролів та можна робити різні анімаційні ефекти на екрані. тут можна подивитися на деякі можливості   Цей дизайн було створено ...
iurii
Сер березня 12, 2025 12:39 pm
Форум: SDR
Тема: Трансивер Udai SDR
Відповіді: 88
Перегляди: 740987

Re: Трансивер Udai SDR

                                           якщо можна мою думку. верхня частина зорово сильно перевантажена і спільна робота панорами і градусника швидко втомлює може С метр стрілочний. але вам як автору вирішувати. 73!      Так, можливо, стрілочний с-метер був би кращий. І місця на дисплеї для ньо...
iurii
Вів березня 11, 2025 4:56 pm
Форум: SDR
Тема: Трансивер Udai SDR
Відповіді: 88
Перегляди: 740987

Re: Трансивер Udai SDR

Зібрав нову версію "заліза" поки без аналогової частини (ще остаточно не визначився з її архітектурою).
Дисплей 7'' IPS. Дизайн графічного інтерфейсу теж вирішив змінити.
IMG_20250309_121828.jpg
 
IMG_20250309_121507-EDIT.jpg
 
 
 
iurii
П'ят лютого 28, 2025 9:27 pm
Форум: SDR
Тема: SDR трансивер на ESP32 та TLV320AIC3204
Відповіді: 20
Перегляди: 203958

Re: SDR трансивер на ESP32 та TLV320AIC3204

- можна фото у зібраному вигляді з підсилювачем з боку та позаду. як розташовані вихідні транзистори. а так важко зрозуміти завдання. 73!     Фотографію з підсилювачем не можу зробити бо єдина зібрана плата підсилювача стоїть в іншому трансивері, але в першому повідомлення в цій темі є картинка 3D ...